Texas Instruments TPS7H2201-SP Einkanal-Lastschalter
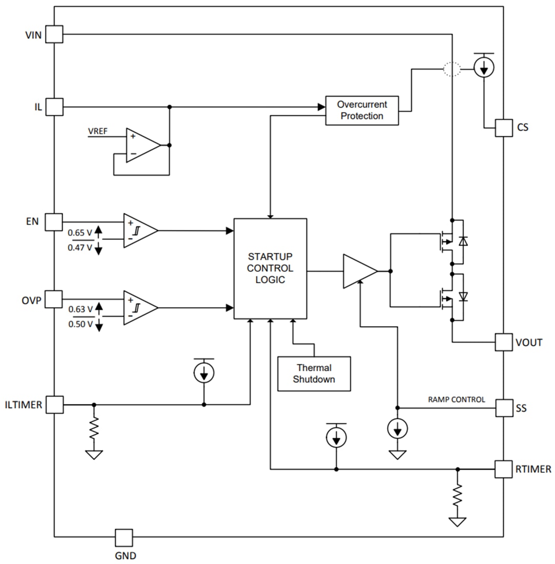
Der Texas Instruments TPS7H2201-SP Einkanal-Lastschalter bietet eine konfigurierbare Anlaufzeit zur Reduzierung des Rückstroms und den Einschaltstromschutz. Der p-Kanal-MOSFET im Bauteil kann über einen Eingangsspannungsbereich von 1,5 V bis 7 V betrieben werden und unterstützt einen maximalen Dauerstrom von 6 A. Dieser Schalter wird über einen Ein- und Aus-Eingang (EN) gesteuert. Diese Option macht das Bauteil in der Lage, direkt mit Niederspannungssteuersignalen zu kommunizieren.Der TPS7H2201-SP von Texas Instruments ist in einem Keramikgehäuse mit einem integrierten Wärme-Pad verfügbar, das eine hohe Verlustleistung ermöglicht. Das Bauteil wird über einen Temperaturbereich mit freier Strömungskühlung von -55 °C bis +125 °C betrieben.
Merkmale
- Strahlungsleistung
- Strahlungshärtungssicherung (RHA) bis zu TID 100 krad(Si)
- Einzelereignis-Verriegelung (SEL), Einzelereignis-Burnout (SEB) und Einzelereignis-Gate-Bruch (SEGR) immun gegen LET = 75 MeVcm2/mg
- SEFI/SET charakterisiert zu LET = 75 MeVcm2/mg
- Integrierter Einkanal-Lastschalter
- Eingangsspannungsbereich: 1,5 V bis 7 V
- Niedriger On-Widerstand (RON) von 35 mΩ max. bei 25 °C und VIN = 5 V
- Maximaler Dauerschaltstrom: 6 A
- Der niedrige Steuereingangsschwellenwert ermöglicht die Verwendung einer Logikschaltung von 1,2 V, 1,8 V, 2,5 V und 3,3 V
- Konfigurierbare Anstiegszeit (Soft-Start)
- Sperrstromschutz
- Programmierbare und interne Strombegrenzung (schnelle Auslösung)
- Programmierbarer Fehler-Timer (Strombegrenzungs- und Wiederholungsmodi)
- Thermische Abschaltung
- Keramikgehäuse mit Wärme-Pad
Applikationen
- Raumfahrt-Satelliten-Leistungsmanagement und -verteilung
- Strahlungsgehärtete und tolerante Leistungsbaum-Applikationen
- Verfügbar für Militär-Temperaturbereich (-55 °C bis +125 °C)
Funktionales Blockdiagramm
Veröffentlichungsdatum: 2022-06-28
| Aktualisiert: 2025-03-05
