Texas Instruments TPS8802 AFE für Rauchmelder in Wohngebäuden

Das Analog-Frontend (AFE) TPS8802 von Texas Instruments für Rauchmelder in Wohngebäuden integriert alle für einen Rauchmelder erforderlichen Regler, Verstärker und Treiber. Dieser Rauchmelder ist ein fotoelektrischer Doppelwellen-Rauchmelder und Kohlenmonoxid-Erkennungssystem (CO). Durch seine hohe Flexibilität ist er hervorragend für Rauchmeldesysteme geeignet, bei denen Präzision und Stromverbrauch entscheidend sind. Der breite Eingangsspannungsbereich, der niedrige Stromverbrauch im Standby-Modus und die Stromsparfunktionen ermöglichen einen 10-jährigen Betrieb mit einer einzigen Lithium-Primärbatterie. Der TPS8802 von Texas Instruments unterstützt auch Batterie-Backup-Rauchwarnmelder, die nahtlos mit Strom versorgt werden, wenn die Netzversorgung ausfällt oder die Batterie abgeklemmt wird.

Merkmale

  • Fotokammer-AFE
    • Duale 8-Bit-LED-Treiber mit programmierbarem Strom
    • Temperaturkompensation des LED-Stroms
    • Operationsverstärker mit extrem niedrigem Offset für Fotodioden
    • Programmierbare und umgehbare Gain-Stufe
  • Kohlenmonoxidsensor-AFE
    • Phase mit extrem niedriger Offset-Gain
    • Programmierbare Verstärkung und Referenz
  • Horn-Treiber
    • Eigenresonanztreiber für dreipolige Piezos
    • PWM-Unterstützung für Voice auf zweipoligem Piezo
  • Leistungsmanagement
    • Programmierbarer LDO für einen externen Mikrocontroller
    • Aufwärtswandler für Horn, Verbindung
  • Verbindungsbus für Multi-Alarm-Kommunikation
  • Extrem geringer Stromverbrauch
  • I2C Serielle Schnittstelle
  • Programmierbare Batterieprüflast

Applikationen

  • Rauch- und CO-Alarm

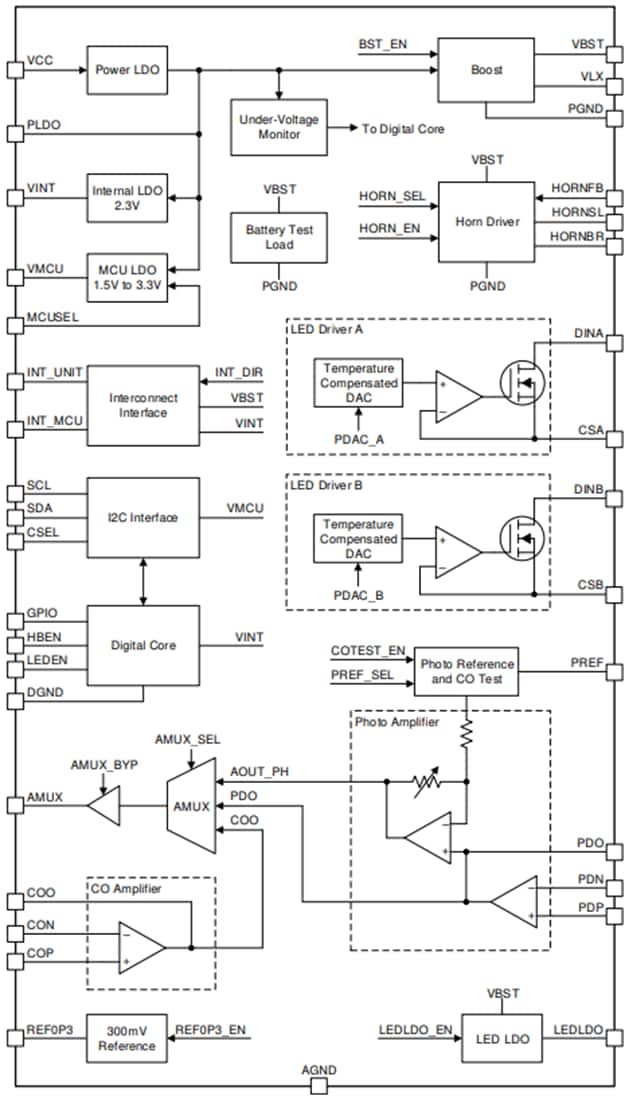
Funktionales Blockdiagramm

Blockdiagramm - Texas Instruments TPS8802 AFE für Rauchmelder in Wohngebäuden
Veröffentlichungsdatum: 2020-06-02 | Aktualisiert: 2024-06-24