Texas Instruments TPS92621-Q1 Einkanal-LED-Treiber
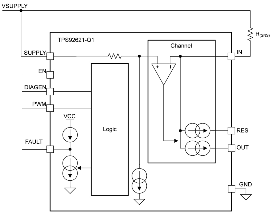
Der Einkanal-LED-Treiber TPS92621-Q1 von Texas Instrument beinhaltet ein besonderes Wärmemanagement-Design, um die Erwärmung des Bauelements zu verringern. Der TPS92621-Q1 ist ein linearer Treiber, der direkt von Autobatterien mit großen Spannungsschwankungen gespeist wird, um volle Stromlasten bis zu 300 mA auszugeben. Der Shunt-Widerstand wird genutzt, um den Ausgangsstrom zu teilen und Leistung aus dem Treiber abzuleiten. Zu den vollständigen Diagnosefunktionen des Geräts gehören eine offene LED, ein Kurzschluss-zu-GND-LED-Schaltkreis und ein Übertemperaturschutz.Die „One-Fails–All-Fail“-Funktion des TPS92621-Q1 von Texas Instruments kann mit anderen LED-Treibern, wie z. B. dem TPS9261x-Q1, TPS9262x-Q1, TPS9263x-Q1 und TPS92830-Q1 Bauteilen zusammenarbeiten, um verschiedene Anforderungen zu erfüllen.
Merkmale
- AEC-Q100 qualifiziert für Fahrzeuganwendungen
- Temperaturklasse 1 (-40 °C bis 125 °C, TA)
- Breiter Eingangsspannungsbereich von 4,5 V bis 40 V
- Wärmeteilung durch einen externen Querwiderstand
- Niedriger Versorgungsstrom im Fehlermodus
- Einzelne hochpräzise Stromregelung
- Bis zu 300 mA aktuelle Ausgabe
- ±5 % Genauigkeit im gesamten Temperaturbereich
- Stromeinstellung über einen Widerstand
- PWM-Pin zur Helligkeitssteuerung
- Niedrige Dropout-Spannung
- Maximaler Dropout von 300 mV für 150 mA
- Maximaler Dropout von 600 mV für 300 mA
- Diagnostik und Schutz
- LED-Unterbrechungserkennung mit automatischer Wiederherstellung
- LED-Kurzschluss-zu-GND-Schutz mit automatischer Wiederholung
- Diagnosefreigabe wird mit einstellbarem Schwellenwert geliefert
- Der Fehlerbus ist einstellbar und kann als „One-Fails-All-Fail“ konfiguriert werden
- Übertemperaturschutz
- Betriebsübergangstemperaturbereich von -40 °C bis 150 °C
Applikationen
- Automotive-Heckleuchten
- Heckleuchte
- Mittig, hoch angebrachte Bremsleuchte
- Seitenmarkierung
- Kleine Außenleuchte für Kraftfahrzeuge
- Türgriff
- Totwinkelerkennungsanzeige
- Ladeeingang
- Innenbeleuchtung für Kraftfahrzeuge
- Dachkonsole
- Leselampe
- Universelle LED-Treiberanwendungen
Funktionales Blockdiagramm
Veröffentlichungsdatum: 2024-01-24
| Aktualisiert: 2025-03-06
