Texas Instruments TPS92622-Q1 Automotive-LED-Treiber
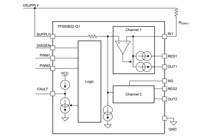
Der Texas Instruments TPS92622-Q1 Automotive-LED-Treiber enthält ein einzigartiges Wärmemanagementdesign, um einen Anstieg der Temperatur zu reduzieren. Autobatterien betreiben den Zweikanal-LED-Treiber mit großen Spannungsschwankungen, um Vollstromlasten von bis zu 150 mA pro Kanal auszugeben. Externe Shunt-Widerstände werden eingesetzt, um den Ausgangsstrom zu teilen und die Leistung des Treibers zu verteilen. Zu den umfassenden Diagnosefunktionen des TPS92622-Q1 gehören eine LED-Unterbrechung, eine Kurzschluss-zu-GND-Sicherung und ein Übertemperaturschutz des Bauteils.Die One-Fails-All-Fail-Funktion des TPS92622-Q1 kann mit anderen LED-Treibern wie dem TPS9261x-Q1, TPS9262x-Q1, TPS9263x-Q1und TPS92830-Q1 zusammenarbeiten, um unterschiedliche Anforderungen zu bewältigen.
Merkmale
- AEC-Q100-qualifiziert für Fahrzeuganwendungen:
- Temperaturklasse 1 von –40 °C bis +125 °C, TA
- Großer Eingangsspannungsbereich: 4,5 V bis 40 V
- Wärmeteilung durch einen externen Querwiderstand
- Niedriger Versorgungsstrom im Fehlermodus
- Zwei Stromregelungen mit hoher Genauigkeit:
- Bis zu 150 mA Stromausgang für jeden Kanal
- ±5 % Genauigkeit über den gesamten Temperaturbereich
- Unabhängige Stromeinstellung über den Widerstand
- Unabhängiger PWM-Pin für Helligkeitssteuerung
- Niedrige Dropout-Spannung von 350 mV für einen maximalen Dropout von 150 mA
- Diagnostik und Schutz
- LED-Unterbrechungserkennung mit automatischer Wiederherstellung
- LED-Kurzschluss-zu-GND-Schutz mit automatischer Wiederholung
- Diagnosefreigabe mit einstellbarem Schwellenwert
- Fehlerbus konfigurierbar entweder als „One-Fails–All-Fail“ oder „Only-Failed-Channel-Off“ (N-1)
- Thermische Abschaltung
- Sperrschichttemperaturbereich bei Betrieb: -40 °C bis +150 °C
Applikationen
- Außenrücklicht für Kraftfahrzeuge
- Heckleuchte
- Hoch angebrachte Bremsleuchte
- Seitenmarkierung
- Kleine Außenleuchte für Kraftfahrzeuge
- Türgriff
- Totwinkelerkennungsanzeige
- Ladeeingang
- Innenbeleuchtung für Kraftfahrzeuge
- Dachkonsole
- Leselampe
- Universal-LED-Treiber-Applikationen
Schaltplan
Funktionales Blockdiagramm
Veröffentlichungsdatum: 2022-12-27
| Aktualisiert: 2024-02-07
