Texas Instruments TPS92629Q1EVM Evaluierungsmodul
Das Evaluierungsmodul TPS92629Q1EVM von Texas Instruments demonstriert die Leistungsfähigkeit des LED-Treibers TPS92629-Q1. Der TPS92629-Q1 ist ein Einkanal-LED-Treiber mit vollständiger LED-Diagnose und Multi-Fehlerberichten für Beleuchtungsanwendungen im Automobilbereich. Der TPS92629-Q1 von TI kann Entwicklern bei der Herausforderung des thermischen Designs in automotive-Beleuchtungs-Endgeräten helfen.Merkmale
- LED-Unterbrechungs- und Kurzschluss-Erkennung mit automatischer Wiederherstellung
- Multi Fehler-Bericht Erstattung über die verschiedenen Spannungspegel von Kurz Schluss-zu-GND, Kurzschluss-zu-Batterie, Leerlauf und thermischer Abschaltung
- Maske für Unterbrechungszustände während dem Low-Dropout-Modus
- Analog- und PWM-Verdunkelung
- Thermische Aufteilung mit externem Widerstand, wenn die Versorgungsspannung hoch ist
Applikationen
- Kleines Fahrzeugrücklicht auf der Außenseite, einschließlich Anzeige zur Erkennung des toten Winkels, Türgriff und Ladeanschluss
- Fahrzeuginnenraumbeleuchtung, einschließlich Overhead-Konsole und Leselampe
- Fahrzeugrücklicht auf der Außenseite, einschließlich Heckleuchte, hohe in der Mitte angebrachte Bremslampe, Seitenmarkierungslicht
- Universal-LED-Treiber-Applikationen
Layout
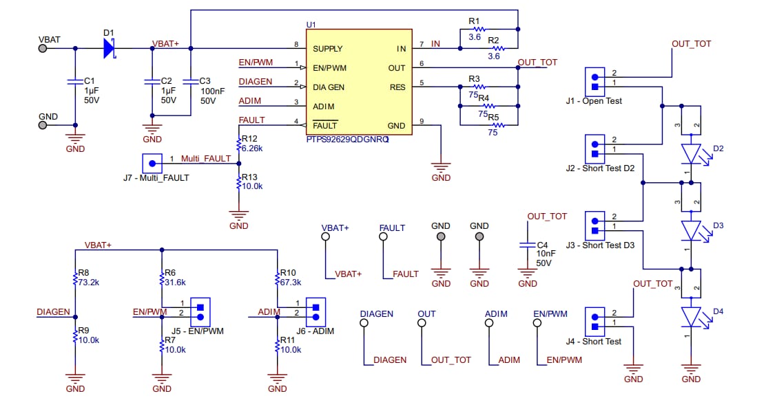
Schaltplan
Veröffentlichungsdatum: 2023-01-24
| Aktualisiert: 2025-03-10
