Texas Instruments TPS92642-Q1 Infrarot-LED-Treiber
Der Infrarot-LED-Treiber TPS92642-Q1 von Texas Instruments ist ein monolithischer, synchroner Bus-LED-Treiber, der in einem Eingangsspannungsbereich von 5,5 V bis 36 V arbeitet. Für dieses Bauelement kann die adaptive Einschaltzeitsteuerung mit einer nahezu konstanter Schaltfrequenz zwischen 100 kHz und 2,2 MHz eingestellt werden. Der Hochleistungs-LED-Treiber TPS92642-Q1 kann die LED-Stromstärke eigenständig durch analoge oder PWM-Dimmtechniken modulieren. Dieser Treiber verfügt über eine interne Impulsüberwachungsschaltung, die das maximale Impulstastverhältnis begrenzt. Das Bauteil TPS92642-Q1 erfüllt die AEC-Q100-Qualifikationen und ist dafür für den Einsatz in der Automobilindustrie geeignet. Der LED-Treiber TPS92642-Q1 wird in Treiberüberwachungssystemen (DMS), IR-LED- und Lasertreiberanwendungen eingesetzt.Der Infrarot-LED-Treiber TPS92642-Q1 mit erweitertem Diagnose- und Fehlerschutz verfügt über eine zyklusweise Schaltstrombegrenzung, Bootstrap-Unterspannung, LED-Unterbrechung, LED-Kurzschluss und thermische Abschaltung. Dieser Treiber ist für Spannungsschwankungen von bis zu 40 V ausgelegt und kann eine Lastenladung für die Dauer von 400 ms verarbeiten. Der Treiber TPS92642-Q1 eignet sich für die Implementierung einer Step-Down-LED-Treibertopologie.
Merkmale
- AEC-Q100-qualifiziert für Fahrzeuganwendungen:
- -40 °C bis 125 °C Umgebungsbetriebstemperaturgrad 1
- Geräte-HBM-Klassifizierungsstufe H1C
- Geräte-CDM-Klassifizierungsebene C5
- Fähig für die funktionale Sicherheit
- Dokumentation zur Unterstützung des Designs von funktionalen Sicherheitssystemen ist verfügbar
- Eingangsspannungsbereich von 5,5 V bis 36 V
- Betrieb bis 5,15 V nach dem Start
- Bis zu 5 A gepulster Ausgangsstrom mit 4 % Genauigkeit
- Adaptive On-Time-Stromsteuerung
- High-Side-Strommessverstärker mit geringem Offset
- Programmierbarer Schaltfrequenzbereich von 100 kHz bis 2,2 MHz
- Fortschrittlicher Verdunkelungsbetrieb
- 1000:1 präzises PWM-Dimmen
- 15:1 präzises analoges Dimmen
- Interne maximale Arbeitszyklusgrenze
- Zyklus-für-Zyklus-Schalter-Überstromschutz
- Open-Drain-Fehleranzeigeausgang
- Fehleranzeige für LED-Kurzschluss, offene Schaltung und Kabelbaum
- Übertemperaturschutz
Applikationen
- Fahrerüberwachungssysteme (DMS)
- IR-LED und Lasertreiber
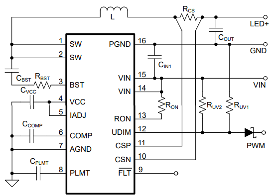
Typisches Anwendungsschema für Buck-LED-Treiber
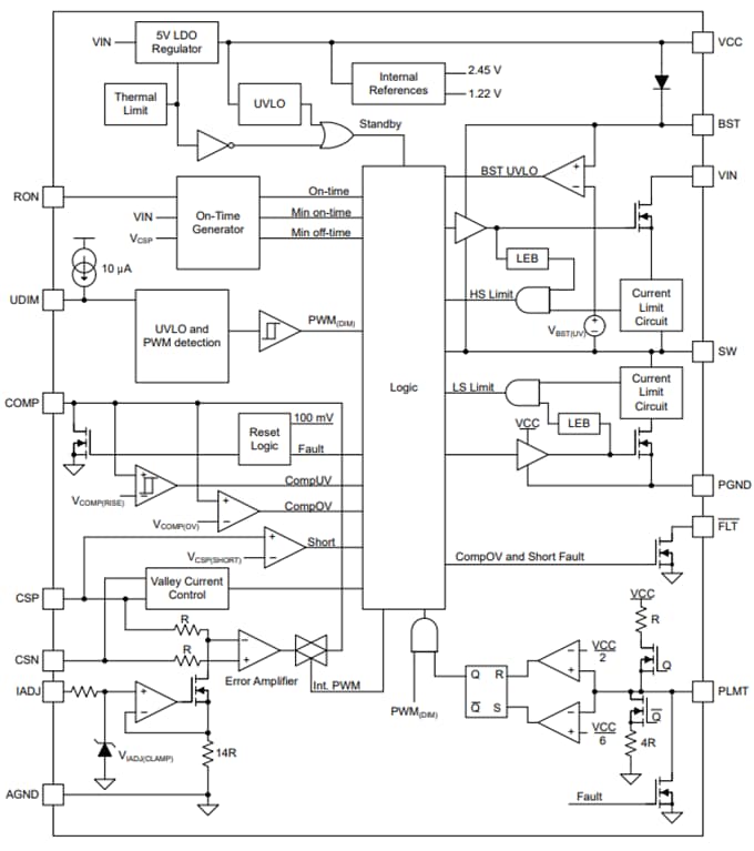
Blockdiagramm
Veröffentlichungsdatum: 2024-01-05
| Aktualisiert: 2024-01-24
