Texas Instruments TPS92692/TPS92692-Q1 LED-Controller
Texas Instruments TPS92692/TPS92692-Q1 LED-Controller mit hoher Genauigkeit sind zur Unterstützung von Auf- und Abwärts-LED-Treiber-Topologien ausgelegt. Jedes Bauteil verfügt über einen Rail-to-Rail-Stromverstärker zur Messung des LED-Stroms und eine Frequenzspreizungs-Modulationstechnik für eine verbesserte EMI-Performance. Dieser LED-Controller können den LED-Strom unabhängig per Analog- oder PWM-Verdunkelungsverfahren modulieren. Das lineare analoge Verdunkelungsverhalten über einen Bereich von 15:1 wird durch Variation der Spannung über den hochimpedanten, analogen Anpassungseingang (IADJ) erreicht. Die PWM-Verdunkelung des LED-Stroms wird durch die direkte Modulation des DIM-/PWM-Eingangspins mit dem gewünschten Tastverhältnis oder durch Aktivierung der internen PWM-Generator-Schaltung realisiert. Der PWM-Generator setzt die DC-Spannung am DIM-/PWM-PIN über den Abgleich mit dem internen Dreieckswellengenerator in das entsprechende Tastverhältnis um. Der optionale PDRV-Gate-Treiberausgang kann zur Ansteuerung eines externen P-Kanal-MOSFET verwendet werden. Das TPS92692-Q1 Bauteil ist für Fahrzeuganwendungen AEC-Q100-qualifiziert.Merkmale
- Großer Eingangsspannungsbereich: 4,5 V bis 65 V
- Genauigkeit des LED-Stroms von mindestens ±4 % bei einem Sperrschichttemperaturbereich von -40 °C bis 150 °C
- Frequenzspreizungsmodulation für verbesserte EMI
- Umfassende Fehlerschutzschaltung mit Stromüberwachungsausgang und Open-Drain-Fehleranzeige
- Interner analoger Spannung-zu-PWM-Tastverhältnisgenerator für eigenständigen Verdunkelungsbetrieb
- Kompatibel mit direktem PWM-Eingang mit Dimmbereich von 1000:1
- Analoger LED-Stromanpassungseingang (IADJ) mit einem Kontrastverhältnis von mindestens 15:1
- Integrierter p-Kanal-Treiber, um FET-Verdunkelung und LED-Schutz zu ermöglichen
- TPS92692-Q1: Automotive-Q100-qualifiziert (Klasse 1)
Applikationen
- TPS92692-Q1: Automotive-Außenbeleuchtungsapplikationen
- Fahrerüberwachungssysteme (DMS)
- Allgemeine LED-Beleuchtungsapplikationen
- Ausgangsschilder- und Notbeleuchtung
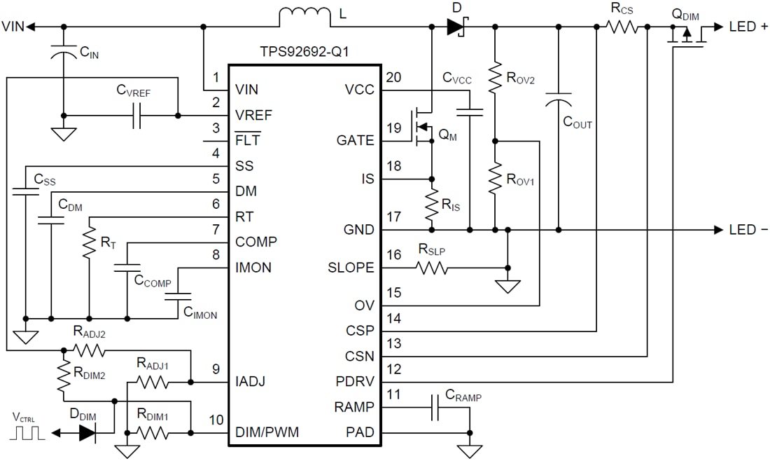
Typischer Aufwärts-LED-Treiber
Veröffentlichungsdatum: 2017-05-22
| Aktualisiert: 2022-05-16
