Texas Instruments TPSI2140-Q1 Isolierter Automotive-Schalter
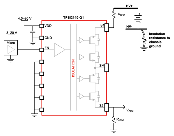
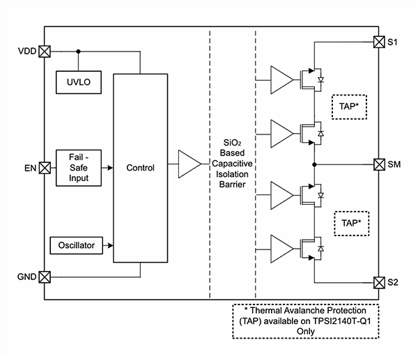
Der isolierte TPSI2140-Q1 Automotive-Schalter von Texas Instruments ist ein isoliertes Halbleiterrelais (SSR), das für Hochspannungs-Automotive- und Industrieapplikationen ausgelegt ist. Der TPSI2140-Q1 nutzt die hochzuverlässige, kapazitive Isolierungstechnologie von TI in Kombination mit internen Back-to-Back-MOSFETs, um eine vollständig integrierte Lösung zu erstellen, die keine sekundärseitige Stromversorgung erfordert. Die gesamte Primärseite des Bauteils benötigt nur 7,5-mA-Eingangsstrom, wodurch der Benutzer sowohl die VDD- als auch die EN-Pins von einem einzigen GPIO-Mikrocontroller ansteuern kann und die Notwendigkeit für einen externen Low-Side-Schalter, der in Fotorelais-Lösungen verwendet wird, entfällt. Darüber hinaus kann der Benutzer den VDD-Pin mit einer Systemversorgung zwischen 5 V und 20 V verbinden und den EN-Pin von einem GPIO ansteuern. Der EN-Pin ist ausfallsicher und verhindert, dass die VDD-Versorgung zurückgeschaltet wird.Die Sekundärseite besteht aus Back-to-Back-MOSFETs mit einer Sperrspannung von ±1,4 kV von S1 bis S2. Die Avalanche-Robustheit und das wärmeempfindliche Gehäusedesign des TPSI2140-Q1 MOSFET ermöglichen dem Schalter, einer HiPot-Überprüfung (High Potential) auf Systemebene und einem DC-Ladegerät-Stoßstrom bis zu 2 mA standzuhalten, ohne dass externe Bauelemente erforderlich sind. Die TPSI2140T-Q1-Version des Bauteils ist mit der thermischen Avalanche-Schutzfunktion (TAP) von TI ausgestattet, wodurch Avalanche-Ströme bis zu 5 mA unterstützt werden können.
Merkmale
- Automotive-Temperaturbereich von -40 °C bis +125 °C, AEC-Q100 Klasse 1
- Integrierte MOSFETs mit 2-mA-Avalanche-Einstufung, bis zu 5 mA mit der TPSI2140T-Q1-Version
- 1.400 V Sperrspannung
- RON = 130 Ω (TJ = +25 °C)
- tON,tOFF < 350 µs
- Robuste kapazitive Isolationsbarriere
- Projizierte Lebensdauer von 26 Jahren bei 1.000VRMS/ 1.414VDC-Betriebsspannung
- Nennisolierung,VISO, bis zu 3.750VRMS/ 53.00VDC
- Spitzenstoßstrom,VIOSM, bis zu 6.000 V
- CMTI: ±100 V/ns (typisch)
- Thermischer Avalanche-Schutz (TAP) in der TPSI2140T-Q1-Version
- Niedriger primärseitiger Versorgungsstrom
- Strom im eingeschalteten Zustand: 7,5 mA
- Strom im ausgeschalteten Zustand: 6 µA
- SOIC-Gehäuse (DWQ-11) mit großen Pins für eine verbesserte thermische Leistungsfähigkeit
- > 8mm Kriech- und Luftstrecke
> 6mm Kriechstrecke und Abstand über Schalteranschlüsse
- > 8mm Kriech- und Luftstrecke
- Sicherheitsbezogene Zulassungen
- DIN VDE V 0884-11:2017-01
- UL 1577 Komponentenerkennungsprogramm
Applikationen
- Halbleiterrelais (SSRs)
- Hybrid-, Elektro- und Antriebsstrangsysteme
- Batteriemanagementsysteme (BMS)
- Solarenergie
- On-Board-Ladegeräte
- Ladegeräte für Elektrofahrzeuge (EV)
Technische Daten
- 3.750VRMS Isolationseinstufung
- Interner FET
- 1 x Kanal
- Versorgungsspannungsbereich: 4,5 V bis 20 V
- Lastspannung: 1400 V
- Imax: 0,05 A
- Avalanche-Strom: 2 mA
- Einschaltzeit (Aktivierung): 70.000 ns
- Ausschaltzeit (Deaktivierung): 100.000 ns
- Abschalt-Ableitstrom: 1 µA
- 11-Pin-SOIC-Gehäuse von 10,3 mm x 7,5 mm
Applikations-Schaltplan
Blockdiagramm
Veröffentlichungsdatum: 2022-05-11
| Aktualisiert: 2023-08-15
