Texas Instruments TPSI2240-Q1 Verstärkte Solid-State-Relais
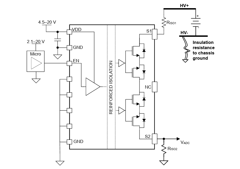
Texas Instruments TPSI2240-Q1 verstärkte Solid-State-Relais sind für Hochspannungs-Fahrzeuganwendungen und Industrieapplikationen ausgelegt. Das TPSI2240-Q1 nutzt eine hochzuverlässige, kapazitiv verstärkte Isolierungstechnologie in Kombination mit internen Back-to-Back-MOSFETs, um eine vollständig integrierte Lösung zu erstellen, die keine sekundärseitige Stromversorgung erfordert.Die Primärseite des TPSI2240-Q1 zieht einen Eingangsstrom von nur 5 mA und verfügt über einen ausfallsicheren EN-Pin, der eine Rückspeisung der VDD-Versorgung verhindert. Der VDD-Pin sollte an eine Systemversorgung zwischen 4,5 V und 20 V angeschlossen werden und der EN-Pin sollte in den meisten Applikationen von einem GPIO-Ausgang mit Logik-HI zwischen 2,1 V und 20 V angesteuert werden. In anderen Applikationen können die VDD- und EN-Pins gleichzeitig direkt von der Systemversorgung oder von einem GPIO-Ausgang angesteuert werden. Für alle Steuerungskonfigurationen des TPSI2240-Q1 werden keine zusätzlichen externen Komponenten benötigt, beispielsweise ein Widerstand und/oder ein Low-Side-Schalter, die normalerweise erforderlich sind.
Die Sekundärseite besteht aus Back-to-Back-MOSFETs mit einer Sperrspannung von ±1,2 kV zwischen S1 bis S2. Die Avalanche-Robustheit und das wärmeempfindliche Gehäusedesign des TI TPSI2240-Q1 MOSFET ermöglichen eine solide Unterstützung von dielektrischen Widerstandstests (HiPot) auf Systemebene und DC-Ladegerät-Stoßstrom bis zu 1 mA (0,6 mA für TPSI2240C-Q1 und 3 mA für TPSI2240T-Q1) ohne externe Komponenten.
Der TI TPSI2240-Q1 ist nach AEC-Q100 für Fahrzeuganwendungen qualifiziert.
Merkmale
- Qualifiziert für Fahrzeuganwendungen
- AEC-Q100 Klasse 1: -40 °C bis +125 °C TA
- Niedrige EMI:
- Erfüllt die Anforderungen der CISPR25 Klasse 5 für das Betriebsverhalten ohne zusätzliche Bauelemente
- Integrierte Avalanche-fähige MOSFETs
- Ausgelegt und qualifiziert für Zuverlässigkeit bei dielektrischen Spannungsfestigkeitsprüfungen (Hi-Pot).
- TPSI2240-Q1 IAVA = 1 mA für 60 s Impulse
- TPSI2240C-Q1 IAVA = 0,6 mA für 60 s Impulse
- TPSI2240T-Q1 IAVA = 3 mA für 60 s Impulse
- 1200 V Sperrspannung
- Ron = 130 Q (Tj = 25 °C)
- TON, TOFF <700>700>
- IOFF = 1,22 A bei 1.000 V (Tj = 105 °C)
- Ausgelegt und qualifiziert für Zuverlässigkeit bei dielektrischen Spannungsfestigkeitsprüfungen (Hi-Pot).
- Niedriger primärseitiger Versorgungsstrom
- 3,5 pA Sperrstrom (Tj = 25 °C)
- Funktionssicherheitsfunktionen
- Verfügbare Dokumentation zur Unterstützung beim Systemdesign nach ISO 26262 und IEC 61508
- Robuste Isolationsbarriere:
- >30 Jahre voraussichtliche Lebensdauer bei 1.500 VRMS / 2120 Vpc Betriebsspannung
- Verstärkte Nennisolierung Viso, bis zu 4.750 VRMS
- SOIC 11-Pin-Gehäuse (DWQ) mit breiten Pins für verbessertes Betriebsverhalten
- Kriech- und Luftstrecke >8 mm (primär-sekundär)
- Kriech- und Luftstrecke >6 mm (über Schalteranschlüsse)
- Sicherheitsbezogene Zulassungen
- (Geplant) DIN EN IEC 60747-17 (VDE 0884-17)
- (Geplant) UL 1577 Komponenten-Erkennungsprogramm
Applikationen
- Solid-State-Relais
- Hybrid-, Elektro- und Antriebssysteme
- Batteriemanagementsysteme (BMS)
- Energiespeichersysteme (ESS)
- Solarenergie
- On-Board-Ladegerät
- EV-Ladeinfrastruktur
Vereinfachter Applikationsschaltplan
Blockdiagramm
