Texas Instruments TPSM365R6 Evaluierungsmodule
Die Texas Instruments TPSM365R6 Evaluierungsmodule wurden entwickelt, um das TPSM365R6, ein synchrones DC/DC-Abwärtswandlermodul, zu evaluieren. Dieses DC/DC-Abwärtswandlermodul kann einen Laststrom bis zu 0,6 A aus einer breiten Eingangsspannung bis zu 65 V treiben. Die TPSM365R6 Evaluierungsmodule können für verschiedene wählbare Ausgangsspannungen und Schaltfrequenzen konfiguriert werden. Diese Module verfügen über eine breite Palette von wählbaren Ausgangsspannungsbereichen von 1,8 V bis 12 V und einen wählbaren Schaltfrequenzbereich von 400 kHz bis 2,2 MHz.Merkmale
- Großer Eingangsspannungsbereich von 3 V bis 65 V
- Über Jumper einstellbare Ausgangsspannung
- Über Jumper einstellbare Schaltfrequenz
- Ausgangsstrom von bis zu 600 mA
- PFM-Schaltmodus
Board-Verbindungen
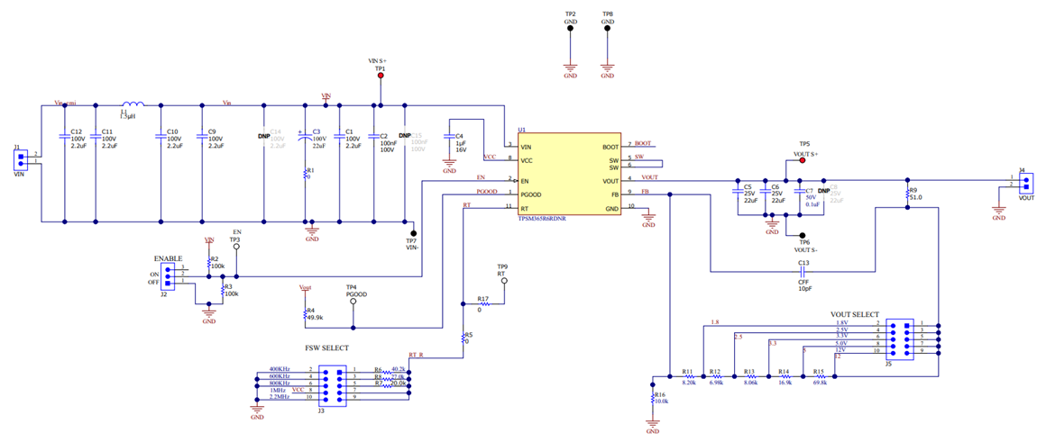
Schaltplan
Veröffentlichungsdatum: 2023-03-14
| Aktualisiert: 2023-04-06
