Texas Instruments TPSM843320 SWIFT™ Abwärtsleistungsmodul

Das Texas Instruments TPSM843320 synchrone SWIFT™ 3-A-Abwärtsleistungsmodul ist ein kleiner und flexibler, synchroner DC/DC-Abwärtswandler mit hohem Wirkungsgrad in einem benutzerfreundlichen MicroSiP-Leistungsmodul-Gehäuse. Das Modul wird bis zu einem Eingang von 18 V mit festen Frequenzen betrieben, die vom Systemdesigner über einen Widerstand eingestellt werden können. Der Embedded-IC ist intern kompensiert, wodurch die Anzahl externer Komponenten und die Größe des Designs reduziert werden. Der integrierte Hochfrequenzkondensator reduziert die transiente Spitze am Schaltknoten.

Das TPSM843320 Modul von Texas Instruments verwendet eine intern kompensierte, erweiterte Festfrequenz-Strommodussteuerung. Das Bauteil bietet einen hohen Wirkungsgrad bei einer Schaltfrequenz von bis zu 2,2 MHz. Der Festfrequenz-Controller kann von 500 kHz bis 2,2 MHz betrieben und über den SYNC-Pin mit einem externen Taktgeber synchronisiert werden. Zu den weiteren Merkmalen gehören eine hochpräzise Spannungsreferenz, wählbare Sanftanlauf-Zeiten, monotoner Start in vorgespannte Ausgänge, wählbare Strombegrenzungen, einstellbarer UVLO über den EN-Pin und eine vollständige Suite an Fehlerschutzfunktionen.

Merkmale

  • Festfrequenz, intern kompensierte ACM-Steuerung (Advanced Current Mode, ACM)
  • Kleiner Formfaktor 3,5 mm × 3,5 mm × 1,6 mm, 15-poliges DFM-Gehäuse MicroSiP-Leistungsmodul
  • Hocheffiziente, integrierte 25 mΩ und 6,5 mΩ MOSFETs, Induktoren und passive Bauelemente
  • 4 V bis 18 V Eingangsspannungsbereich
  • Ausgangsspannungsbereich: 0,5 V bis 5,5 V
  • Drei wählbare PWM-Rampenoptionen zur Optimierung der Regelkreisleistung
  • Fünf wählbare Schaltfrequenzen (500 kHz, 750 kHz, 1 MHz, 1,5 MHz und 2,2 MHz)
  • Möglichkeit der Synchronisation mit externem Taktgeber
  • Spannungsreferenzgenauigkeit von 0,5 V, ±0,5 % über den gesamten Temperaturbereich
  • Wählbare Soft-Start-Zeiten (0,5 ms, 1 ms, 2 ms und 4 ms)
  • Monotone Inbetriebnahme in vorgespannte Ausgänge
  • Wählbare Strombegrenzungen zur Unterstützung eines Betriebs mit niedrigem Strom
  • Freigabe mit einstellbarer Eingangsunterspannungssperre
  • Power-Good-Ausgangswächter
  • Schutz vor Ausgangsüberspannung, Ausgangsunterspannung, Eingangsunterspannung, Überstrom und Übertemperatur
  • Pin-zu-Pin-kompatibel mit 8 A – TPSM843820 6 A – TPSM843620
  • Sperrschicht-Betriebstemperatur: -40 °C bis +125 °C

Applikationen

  • Drahtlose Infrastruktur und drahtgebundene Kommunikationsgeräte
  • Optische und Glasfaser-Netzwerke
  • Prüf- und Messsysteme
  • Medizin und Gesundheitswesen
  • Luft- und Raumfahrt und Verteidigung

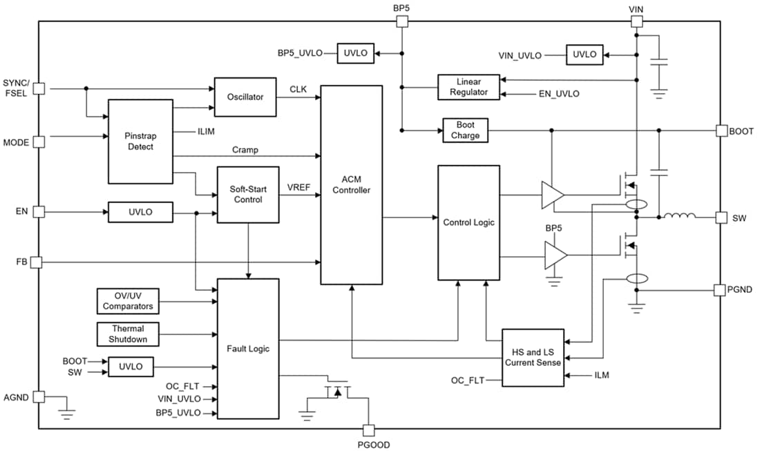
Funktionales Blockdiagramm

Blockdiagramm - Texas Instruments TPSM843320 SWIFT™ Abwärtsleistungsmodul
Veröffentlichungsdatum: 2024-03-11 | Aktualisiert: 2024-06-20