Texas Instruments TUSB1146 Redriver-Koppelpunktschalter
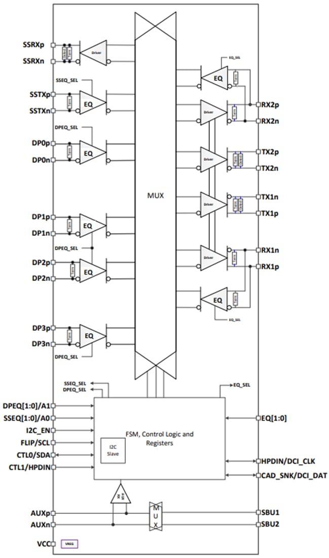
Der TUSB1146 Redriver-Koppelpunktschalter von Texas Instruments ist ein VESA-USB Type-C™ -Alt-Modus-Redriver-Schalter, der USB 3.2 Datenraten von bis zu 10 GBit/s und einen DisplayPort 2.0 von bis zu 10 GBit/s für einen Downstream-Facing-Port (Host) unterstützt. Das Bauteil wird für Konfigurationen C, D und E aus dem VESA-DisplayPort-Alt-Modus auf einem USB-Typ-C-Standard verwendet. Der TUSB1146 Redriver-Koppelpunktschalter von Texas Instruments ist ein Protokoll-agnostischer linearer Redriver, der auch andere USB-Typ-C-Alt-Modus-Schnittstellen, wie z. B. HDMI-Alt-Modus unterstützen kann.Der TUSB1146 verfügt über eine innovative, adaptive Empfängerentzerrungsfunktion (AEQ). Die AEQ-Funktion findet automatisch die beste ISI-Kompensationseinstellung zwischen dem USB-Gerät und dem TUSB1146. Da die AEQ die beste Einstellung findet, wird die Interoperabilität zwischen einem USB-Host und einem USB-Gerät erheblich verbessert. Der TUSB1146 wird mit einer einzigen 3,3-V-Versorgung betrieben und ist in einem kommerziellen und Industrie-Temperaturbereich verfügbar.
Merkmale
- USB-Typ-C-Koppelpunktschalter unterstützt
- USB 3.2 SSP + 2 DisplayPort-Leitungen
- 4 DisplayPort-Leitungen
- USB 3.2 Gen 1/Gen 2 bis 10 GBit/s
- VESA®-DisplayPort 2.0 bis zu 10 GBit/s (UHBR10)
- Unterstützt D_DFP-Pinbelegungen C, D und E
- Auswahl zwischen adaptiver oder fester Entzerrung für USB-DFP-Empfänger
- Linearer und begrenzter Redriver unterstützt auf UFP-Sender
- Begrenzte Redriveroption bietet sowohl eine TX-Spannungsschwingung als auch eine TX-Entzerrungssteuerung
- 4 Stufen von TX-Spannungsschwingung von 800 mVPP bis zu 1.100 mVpp
- TX-Vorschwingung und -Entzerrung
- Extrem stromsparende Architektur
- Entzerrung von bis zu 12 dB bei 5 GHz
- Transparent zu DisplayPort-Link-Training
- Konfiguration über GPIO oder I2C
- Proprietäre DCI-Fähigkeit von Intel auf USB-Typ-C für ein Debugging im geschlossenen Gehäuse
- Hot-Plug-fähig
- Temperaturbereich
- Industrie (-40 °C bis +85 °C) (TUSB1146I)
- Kommerziell (0 °C bis +70 °C) (TUSB1146)
- WQFN-Gehäuse von 4 mm x 6 mm mit einem Rastermaß von 0,4 mm
Applikationen
- Notebooks und Desktops
- Tablets
- Dockingstationen
Funktionales Blockdiagramm
Veröffentlichungsdatum: 2020-07-21
| Aktualisiert: 2025-04-18
