Texas Instruments TUSB8043A USB 3.2 x1 Gen1 Hub mit vier Anschlüssen
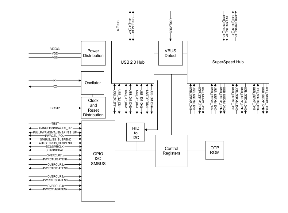
Der Texas Instruments TUSB8043A USB-3.2 Gen1 Hub mit vier Anschlüssen bietet gleichzeitig SuperSpeed-USB- und High-Speed-/Full-Speed-Anschlüsse auf dem vorgeschalteten Anschluss. Der TUSB8043A verfügt auch über SuperSpeed-USB, High-Speed-, Full-Speed- oder Low-Speed-Verbindungen auf den nachgeschalteten Anschlüssen. Wenn der vorgeschaltete Anschluss an eine elektrische Umgebung angeschlossen wird, die nur High-Speed- oder Full-Speed-/Low-Speed-Verbindungen unterstützt, wird die SuperSpeed-USB-Konnektivität an den nachgeschalteten Anschlüssen deaktiviert.Der TUSB8043A unterstützt Einzelanschlussschaltung oder Mehrfachschaltung, Überstromschutz und Batterieladeapplikationen. Der Gen1 Hub bietet eine Pin-Strap-Konfiguration für einige Funktionen, einschließlich Batterieladungsunterstützung, sowie Anpassungsmöglichkeiten über OTP-ROM, I2C-EEPROM oder über eine I2C/SMBus-Slave-Schnittstelle für PID-, VID- und benutzerdefinierte Anschluss- und Phy-Konfigurationen.
Der TUSB8043A USB 3.2 x1 Gen1 Hub mit vier Anschlüssen ist in einem 64-Pin-RGC-Gehäuse erhältlich und wird in einer kommerziellen Version (TUSB8043A) für den Betrieb im Temperaturbereich von 0 °C bis +70 °C und einer industriellen Version (TUSB8043AI) für den Betrieb im Temperaturbereich von -40 °C bis +85 °C angeboten.
Merkmale
- USB 3.2 x1 Gen1 (5 GBit/s) Hub mit vier Anschlüssen
- Merkmale USB 2.0 Hub
- Multitransaktions-Umsetzer(MTT)-Hub: vier Transaktions-Umsetzer
- Zwei asynchrone Endpunktbuffer pro Transaktions-Umsetzer
- Unterstützt das Laden von Akkus:
- Unterstützt D+/D-Teiler-Ladeanschluss (ACP1, ACP2 und ACP3), wenn der vorgeschaltete Anschluss nicht verbunden oder nicht konfiguriert ist
- Unterstützt den automatischen Modus für den Übergang zwischen DCP- oder ACP-Modi, wenn der vorgeschaltete Anschluss nicht verbunden ist
- Unterstützt Galaxie-Laden
- CDP-Modus (vorgeschalteter Anschluss verbunden)
- DCP-Modus (vorgeschalteter Anschluss verbunden)
- DCP-Modus entspricht dem Chinese Telecommunications Industry Standard YD/T 1591-2009
- Unterstützt den Betrieb als USB 3.1 Gen 1 oder USB 2.0 Überlagerungsbauteil
- Pro-Anschluss- oder gekoppelte Leistungsschaltung und Überstrommeldeeingänge
- Unterstützt vier externe nachgeschaltete Anschlüsse und einen internen USB-2.0-Nur-Anschluss für USB-HID-zu-I2C-Funktionsumfang
- Interner nachgeschalteter Anschluss für I2C-Steuerung über USB-HID unterstützt einen High-Speed-, Full-Speed-Betrieb. Seine Geschwindigkeit entspricht der des vorgeschalteten Anschlusses.
- Unterstützt Lieferantenanfragen für Lese- und Schreib-I2C und EEPROM-Lesefunktion von 100 k und 400 k (Standard)
- I2C-Master unterstützt Taktdehnung
- OTP-ROM-, serielle EEPROM- oder I2C-/SMBus-Slave-Schnittstelle für benutzerdefinierte Konfigurationen:
- VID und PID
- Anschluss-Anpassungen
- Hersteller- und Produkt-Strings (nicht von OTP-ROM)
- Seriennummer (nicht von OTP-ROM)
- Applikationsfunktionsauswahl mit Pin-Auswahl oder EEPROM oder I2C-/SMBus-Slave-Schnittstelle
- Bietet einen 128-Bit-UUID (Universally Unique Identifier, UUID)
- Unterstützt On-Board- und In-System-EEPROM-Programmierung über den vorgeschalteten USB-2.0-Anschluss
- Einzelner Takteingang, 24-MHz-Quarz- oder Oszillator
- Nachgeschaltete Anschlüsse, konfigurierbar nur zu USB 2.0
- 64-Pin-QFN-Gehäuse (RGC)
Applikationen
- Computersysteme
- Dockingstationen
- Monitore
- Set-Top-Boxen
Blockdiagramm
