Texas Instruments UCC256301 LLC-Resonanz-Controller
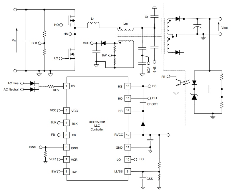
Der Texas Instruments UCC256301 LLC-Resonanz-Controller ist mit einem integrierten Hochspannungs-Gate-Treiber verfügbar. Das Bauelement wurde so konzipiert, dass es mit einer PFC-Stufe gekoppelt werden kann, um ein komplettes Leistungssystem mit einem Minimum an externen Komponenten bereitzustellen. Das resultierende Stromversorgungssystem ist so ausgelegt, dass es die strengsten Anforderungen an die Standby-Leistung erfüllt, ohne dass ein separater Standby-Wandler erforderlich ist und die PFC-Stufe ständig läuft. Der UCC256301 enthält eine Reihe von Funktionen, die entwickelt wurden, um sicherzustellen, dass der LLC-Betrieb gut gesteuert und robust ist. Dieses Bauelement zielt darauf ab, den LLC-Entwickler zu entlasten und Mainstream-Applikationen zu ermöglichen, um von den Effizienzvorteilen der LLC-Topologie zu profitieren. Der UCC256301 verwendet eine hybride hysteretische Steuerung, um ein erstklassiges Leitungs- und Last-Einschwingverhalten zu liefern. Der Steueraufwand ist annähernd linear proportional zum mittleren Eingangsstrom in einem Zyklus. Diese Steuerung macht die Open-Loop-Übertragungsfunktion zu einem System erster Ordnung, so dass es sehr einfach zu kompensieren ist. Das System ist mit der richtigen Frequenzkompensation immer stabil.Merkmale
- Hybride hysteretische Steuerung (HHC):
- Erstklassiges Einschwingverhalten
- Einfaches Kompensationsdesign
- Optimierte stromsparende Funktionen ermöglichen einen Standby-Stromverbrauch von 75 mW mit eingeschaltetem PFC auf:
- Erweiterter Burst-Modus-Optokoppler-Betrieb mit geringem Stromverbrauch
- Hilft bei der Einhaltung des Standards CoC Tier II
- Schneller Ausgang aus dem Burst-Modus
- Verbessertes kapazitives Regions-Vermeidungsprogramm
- Adaptive Totzeit
- Interne High-Side-Gate-Treiber (Leistung 0,6 A und 1,2 A)
- Robuster Soft-Start ohne harte Umschaltung
Applikationen
- Digitales Fernseher-SNT
- AC/DC-Adapter
- Elektrowerkzeuge
- LED-Beleuchtungsapplikationen
Schaltplan-Diagramm
Veröffentlichungsdatum: 2017-12-12
| Aktualisiert: 2023-11-16
