Texas Instruments UCC256303 LLC-Resonanz-Controller
Der UCC256303 LLC-Resonanz-Controller von Texas Instruments ist mit einem integrierten Hochspannungs-Gatetreiber verfügbar. Das Bauelement wurde so konzipiert, dass es mit einer PFC-Stufe gekoppelt werden kann, um ein komplettes Energiesystem mit einem Minimum an externen Komponenten bereitzustellen. Das resultierende Stromversorgungssystem ist so ausgelegt, dass es die strengsten Anforderungen an die Standby-Leistung erfüllt, ohne dass ein separater Standby-Wandler erforderlich ist und die PFC-Stufe ständig läuft. Der UCC256303 enthält eine Reihe von Funktionen, die entwickelt wurden, um sicherzustellen, dass der LLC-Betrieb gut gesteuert und robust ist. Dieses Bauelement zielt darauf ab, den LLC-Entwickler zu entlasten und Mainstream-Applikationen zu ermöglichen, um von den Effizienzvorteilen der LLC-Topologie zu profitieren. Der UCC256303 verwendet eine hybride hysteretische Steuerung, um ein erstklassiges Leitungs- und Last-Einschwingverhalten zu liefern. Der Steueraufwand ist annähernd linear proportional zum mittleren Eingangsstrom in einem Zyklus. Diese Steuerung macht die Open-Loop-Übertragungsfunktion zu einem System erster Ordnung, so dass es sehr einfach zu kompensieren ist. Das System ist mit der richtigen Frequenzkompensation immer stabil.The UCC256303 includes a range of features designed to make LLC converter operation well controlled and robust. This device aims to unburden the LLC designer and allow mainstream applications to benefit from the efficiency advantages of the LLC topology. The UCC256303 uses a hybrid hysteretic control to provide best-in-class line and load transient response. The control effort is approximately linearly proportional to the average input current in one cycle. This control makes the open-loop transfer function the first-order system so that it’s very easy to compensate. The system is always stable with proper frequency compensation.
Merkmale
- Hybrid Hysteretic Control (HHC)
- Best-in-class transient response
- Easy compensation design
- Optimized low power features enable 75mW standby power design with PFC on
- Advanced burst mode optocoupler low power operation
- Helps enable compliance with CoC Tier II standard
- Fast exit from burst mode
- Improved capacitive region avoidance scheme
- Adaptive dead-time
- Internal high-side gate drivers (0.6A and 1.2A capability)
- Robust soft start with no hard switching
- Over temperature, output over-voltage, input over and under-voltage protection with three levels of over current protections
- 35kHz to 1MHz Wide operating frequency range
- LLC Resonant controller in SOIC16 with high voltage clearance
- External bias required
Applikationen
- Digital TV SMPS
- AC-DC Adapter
- Gaming
- Desktop PC
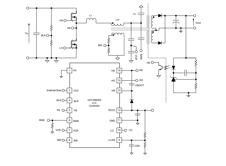
Simplified Schematic
Veröffentlichungsdatum: 2017-11-01
| Aktualisiert: 2023-11-16
