Texas Instruments UCC25640x LLC-Resonanz-Controller
Der Texas Instruments UCC25640x LLC-Resonanz-Controller ist ein vollausgestatteter LLC-Controller mit integriertem Hochspannungs-Gate-Treiber. Diese Controller sind so konzipiert, dass sie zusammen mit PFC-Controllern ein komplettes Stromversorgungssystem mit einem Minimum an externen Komponenten bilden. Das daraus resultierende Stromversorgungssystem ist so konzipiert, dass es die strengsten Anforderungen an die Standby-Leistung erfüllt, ohne dass ein separater Standby-Wandler erforderlich ist. Die UCC25640x LLC-Resonanz-Controller bieten einen Burst-Modus mit hohem Wirkungsgrad und eine Sanftanlauf- und Sanftabschaltfunktion zur Reduzierung von hörbarem Rauschen im Standby-Betrieb. Diese UCC25640x Controller nutzen eine Hybrid-Steuerung, um ein erstklassiges Leitungs- und Last-Einschwingverhalten zu bieten. Zu den typischen Applikationen gehören SNT-Stromversorgung, Beleuchtung, AC/DC-Adapter, Unternehmens- und Kinoprojektor, medizinisches Netzteil, Multifunktionsdrucker und Elektrowerkzeuge.Die UCC25640x LLC-Resonanz-Controller enthalten eine Reihe von Funktionen, die für einen gut gesteuerten und geschützten Betrieb ausgelegt sind. Diese Controller können mit UCC28056 oder UCC28064A PFC-Controllern zusammen mit dem UCC24624 Synchron-Gleichrichter-Controller verwendet werden, um eine komplette Stromversorgungslösung anzubieten.
Merkmale
- Optimierter Stromsparmodus- und Burst-Modus-Algorithmus:
- Bust-Modus mit Sanftanlauf- und Sanft-Abschaltfunktion
- Reduziertes hörbares Rauschen bei Nulllast und Standby
- Benutzeroption zur Deaktivierung des Burst-Modus
- Optokoppler-Betrieb mit geringem Stromverbrauch
- Die Effizienzleistung übertrifft die externen Netzteil-Standards DoE Stufe VI und EU CoC Tier-2
- Hysteretische Hybridsteuerung (HHC)
- Erstklassiges Einschwingverhalten
- Schneller Austritt aus dem Burst-Modus
- Robuste adaptive Totzeitsteuerung
- Integrierter Hochspannungs-Gate-Treiber mit einer Quellenleistung von 0,6 A und einer Senkenleistung von 1,2 A
- Robuste Umgehung des kapazitiven Bereichs (ZCS)
- Übertemperatur-, Ausgangsüberspannungs-, Eingangsunterspannungsschutz mit drei Überstromschutzstufen
- Integrierte Hochspannungs-Einschaltfunktion
- Aktive X-Kondensator-Entladefunktion
Applikationen
- SNT-Stromversorgung für Fernseher
- Beleuchtung
- AC/DC-Adapter
- Elektrowerkzeuge
- Multifunktionsdrucker
- Medizinisches Netzteil
- PC-Netzteil
- Spielkonsolen-Netzteil
- Projektor für Unternehmen und Kino
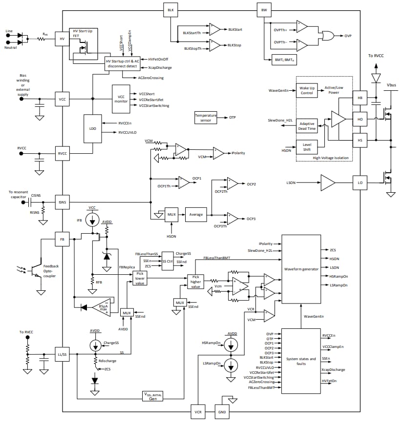
Blockdiagramm
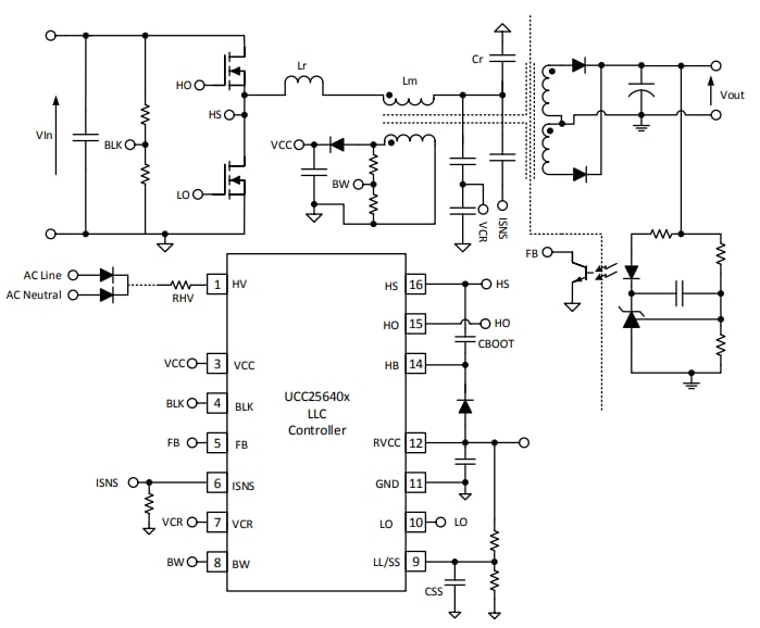
Vereinfachter Schaltplan
Veröffentlichungsdatum: 2020-01-08
| Aktualisiert: 2024-05-01
