Texas Instruments UCC25800-Q1 Ultra-Niedrig-EMI-Transformator-Treiber
Der Texas Instruments UCC25800-Q1 Transformatortreiber mit extrem geringer EMI integriert die Schaltleistungsstufe, die Steuerung und die Schutzschaltungen, um isolierte Vorspannungsversorgungsdesigns zu vereinfachen. Dies ermöglicht die Verwendung eines Transformators mit höherer Streuinduktivität, aber viel geringerer parasitärer Primär-Sekundär-Kapazität. Dieses Transformatordesign mit niedriger Kapazität ermöglicht eine Reduzierung der Gleichtaktstrominjektion durch den Vorspannungstransformator um eine Größenordnung. Dies macht den Transformatortreiber zu einer idealen Lösung für die isolierte Vorspannungsversorgung in verschiedenen Fahrzeuganwendungen, um das durch Hochgeschwindigkeitsschaltbauteile verursachte EMI-Rauschen zu minimieren. Die Sanft-Schaltungsfunktion reduziert das EMI-Rauschen weiter.Der Transformatortreiber verfügt über einen programmierbaren Frequenzbereich von 100 kHz bis 1,2 MHz. Diese hohe Schaltfrequenz reduziert die Größe und den Platzbedarf des Transformators sowie die Gesamtkosten der Vorspannungsversorgung. Die integrierte SYNC-Funktion ermöglicht die Synchronisierung der Systemvorspannungen mit einem externen Taktsignal, wodurch das Rauschen des Systempegels weiter reduziert wird. Die Totzeit passt sich automatisch an, um den Leitungsverlust zu minimieren und die Konstruktion zu vereinfachen. Die programmierbare maximale Totzeit sorgt für Flexibilität beim Design der Endstufe.
Mit der integrierten Schaltleistungsstufe mit niedrigem Widerstand kann der Transformatortreiber ein 6-W-Design mit einem 24-V-Eingang und bis zu 9 W von einem 34-V-Eingang erzielen. Bei einer festen Eingangsspannung trägt die Open-Loop-Regelung auch dazu bei, dass die Ausgangsregelung bei einer Last von über 10 % bei ±5 % bleibt. Der programmierbare Überstromschutz (OCP) ermöglicht ein flexibles Design der Leistungsstufe, um die Größe des Transformators zu minimieren. Die Schutzfunktionen wie einstellbares OCP, Eingangs-OVP, TSD und der Schutz vor Pin-Fehlern gewährleisten einen robusten Betrieb. Eine feste Soft-Start-Periode von 1,5 ms reduziert den Einschaltstrom während des Anlaufs und der Fehlerbehebung.
Der Transformator-Treiber verfügt außerdem über einen speziellen Multifunktions-Pin zur externen Deaktivierung und Fehlercode-Meldung. Die Fehlercode-Meldung sendet den Fehlercode, sobald sich die Vorspannungsversorgung im Schutzmodus befindet. Der Transformator-Treiber UCC25800-Q1 von Texas Instruments wird in einem 8-poligen DGN-Gehäuse mit Wärmeleitpad angeboten, um die thermische Belastbarkeit zu verbessern.
Merkmale
- LLC-Transformator-Treiber in offener Schleife
- Ultra-niedriger EMI
- Versorgungsbereich von 9 V bis 34 V
- Ausgangsleistung von 6 W mit 24-V-Eingang
- Über einen Widerstand programmierbare Schaltfrequenz von 100 kHz bis 1,2 MHz
- Möglichkeit der Synchronisierung mit externem Taktgeber
- Programmierbare maximale Totzeit mit automatischer Totzeitanpassung
- Unterspannungssperre
- Einstellbarer Schwellenwert für den Überstromschutz
- Externe Deaktivierungsfunktion
- Eingangs-Überspannungsschutz
- Überhitzungsschutz (TSD)
- Fehlercodeausgabe für Systemintelligenz
- Versionen mit Verriegelung und automatischem Wiederanlauf im Fehlerfall verfügbar
- 8-Pin DGN-Gehäuse mit Wärmeleitpad
Applikationen
- Wechselrichter für Kraftfahrzeuge, IGBT und SiC-Gate-Treiber-Vorspannung
- Automotive-DC/DC, Automotive-Bordladegerät
- EV-Ladestation, Automotive-Superladegerät
- USV und Solarwechselrichter
- Industriemotoren, Aufzüge und Rolltreppen
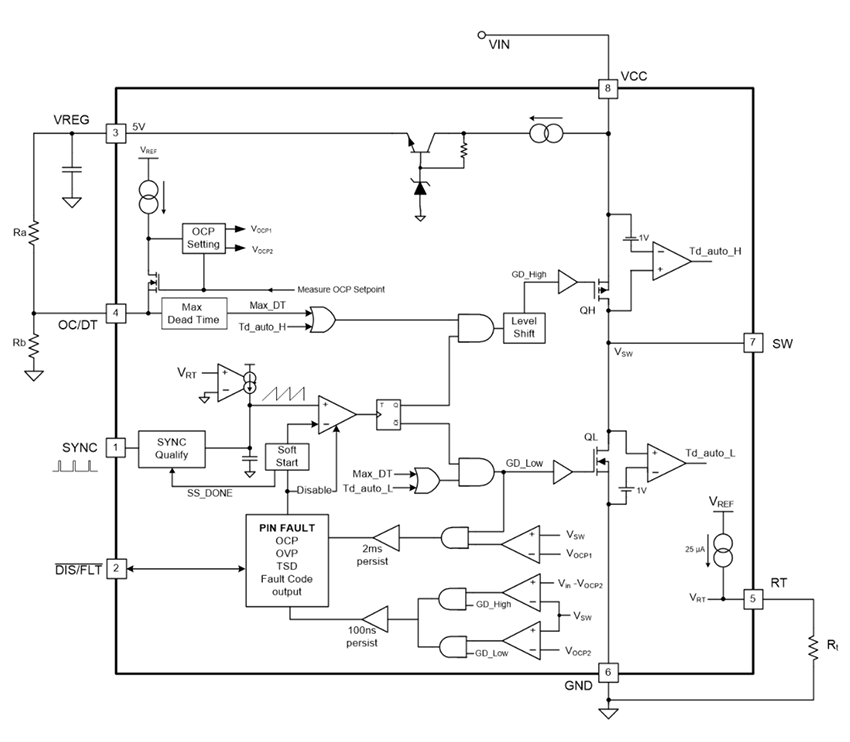
Blockdiagramm
