Texas Instruments UCC27212/UCC27212-Q1 High-Side & Low-Side Drivers
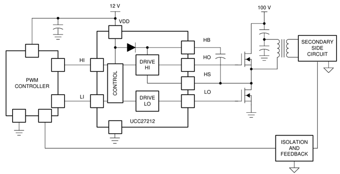
Texas Instruments UCC27212/UCC27212-Q1 High Frequency High-Side and Low-Side Drivers offer an extended operating range all the way down to 5V, which helps lower power losses. The peak output pullup and pulldown current is 4A source and 4A sink, and the pullup and pulldown resistance is 0.9Ω. This feature allows for the ability to drive large power MOSFETs with minimized switching losses during the transition through the Miller Plateau of the MOSFET. The input structure can directly handle -10V, which increases robustness and also allows direct interface to gate-drive transformers without using rectification diodes. The inputs are also independent of supply voltage and have a 20V maximum rating. The switching node of the UCC27212/UCC27212-Q1 (HS pin) can handle -18V maximum, which allows the high-side channel to be protected from inherent negative voltages caused by parasitic inductance and stray capacitance. The UCC27212/UCC27212-Q1 has increased hysteresis that allows for an interface to analog or digital PWM controllers with enhanced noise immunity. The UCC27212-Q1 devices are AEC-Q100 qualified for automotive applications.Features
- 3.7A source and 4.5A sink output currents
- 120V DC maximum boot voltage
- 7V to 17V VDD operating range
- 20V ABS maximum VDD operating range
- 5V turn-off Under Voltage Lockout (UVLO)
- Input pins can tolerate -10V to +20V
- 7.2ns rise and 5.5ns fall time (1000pF load)
- 20ns typical propagation delay
- 4ns typical delay matching
- –40°C to 150°C junction temperature range
Applications
- Solar power optimizers and micro inverters
- Telecom and merchant power supplies
- Online and offline UPS
- Energy storage systems
- Battery test equipment
Application Diagram
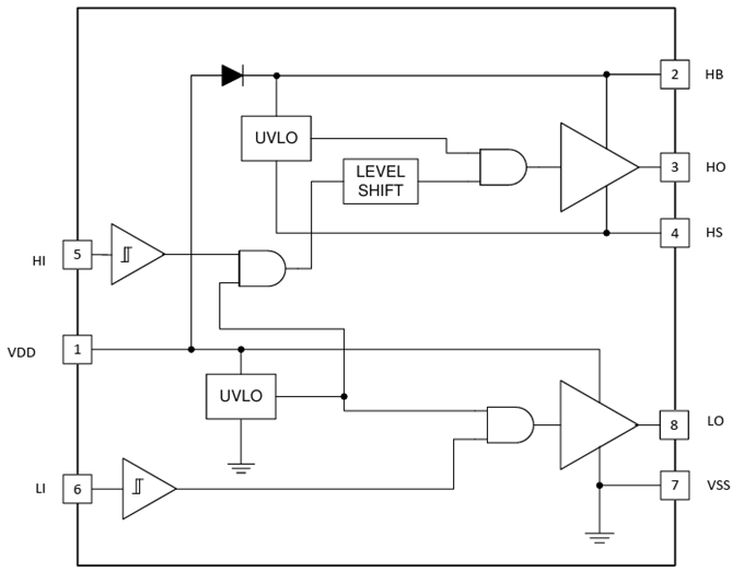
Block Diagram
Veröffentlichungsdatum: 2017-10-04
| Aktualisiert: 2025-10-16
