Texas Instruments UCC27301A/UCC27301A-Q1 Halbbrückentreiber

UCC27301A/UCC27301A-Q1 Halbbrückentreiber von Texas Instruments sind robuste Gate-Treiber, die zur Ansteuerung von zwei n-Kanal-MOSFETs in einer Halbbrücken- oder synchronen Abwärtskonfiguration mit einer absoluten maximalen Bootstrap-Spannung von 120 V ausgelegt sind. Seine 3,7 A-Spitzenstrombelastbarkeit und die 4,5 A-Spitzensenkstrombelastbarkeit ermöglichen es dem UCC27301A/UCC27301A-Q1, große Leistungs-MOSFETs mit minimierten Schaltverlusten während des Übergangs durch das Miller-Plateau anzutreiben. Der Schaltknoten (HS-Pin) kann negative Transientenspannung verarbeiten, wodurch der High-Side-Kanal vor inhärenten negativen Spannungen geschützt wird, die durch Streukapazität und parasitäre Induktivität verursacht werden. Diese Treiber sind hervorragend geeignet für DC/DC-Wandler und On-Board-Ladegerät (OBC) in Fahrzeuganwendungen, 2-Rad- oder 3-Rad-Traktionsantrieb und Batteriepacks, elektrische Servolenkung (EPS), kabelloses Laden sowie Smart-Glass-Module.

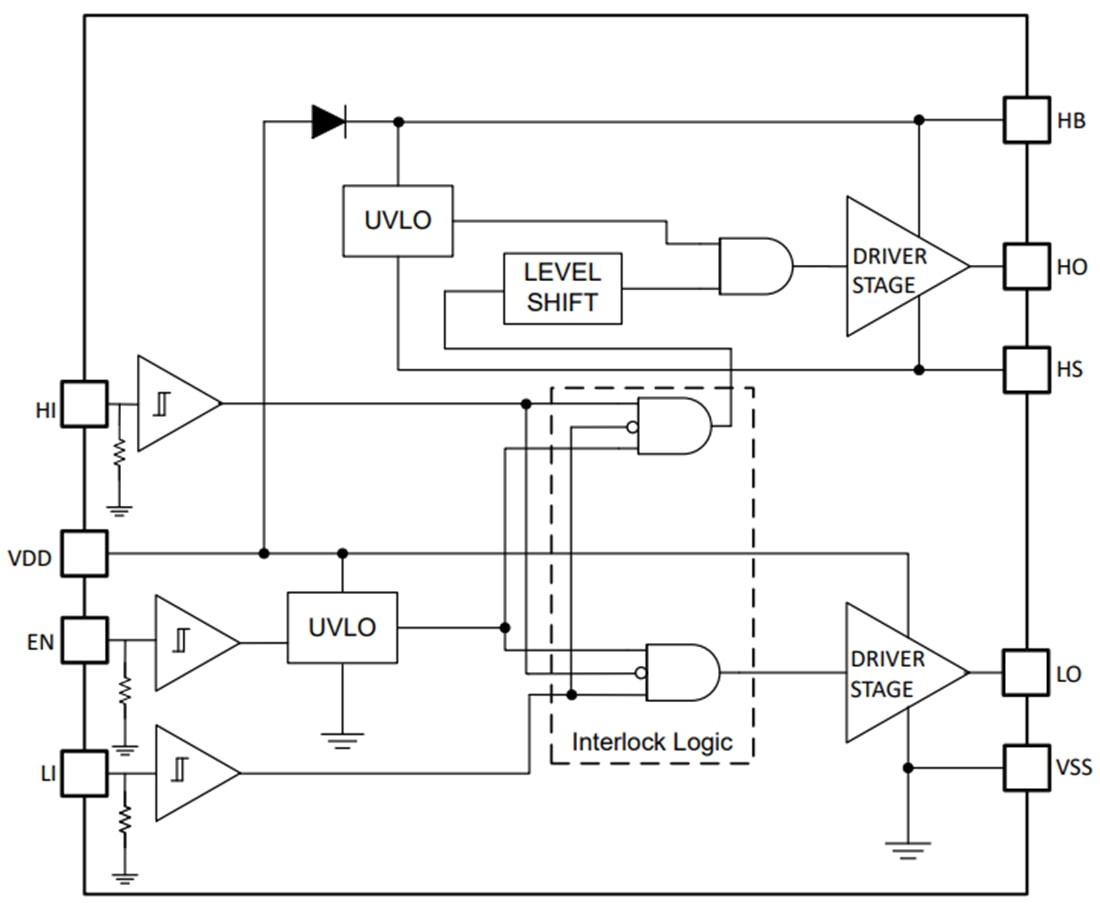
Die Eingänge des UCC27301A/UCC27301A-Q1 von Texas Instruments sind unabhängig von der Versorgungsspannung und können absoluten maximalen Nennwerten von -10 V und +20 V widerstehen. Die Low-Side- und High-Side-Gate-Treiber sind zwischen dem Ein- und Ausschalten auf 4 ns abgestimmt und werden über die LI- bzw. HI-Eingangspins gesteuert. Die Eingangsverriegelungslogik senkt jedoch beide Treiberausgänge, wenn die Eingänge LI und HI gleichzeitig hoch sind. Eine 120V-eingestufte Bootstrap-Diode auf dem Chip macht das Hinzufügen diskreter Bootstrap-Dioden überflüssig. Die Unterspannungsabschaltung (UVLO) ist für High-Side- und Low-Side-Treiber vorgesehen. Sie sorgt für ein symmetrisches Ein- und Ausschaltverhalten und zwingt die Ausgänge auf "low", wenn die Treiberspannung unter dem festgelegten Schwellenwert liegt.

Merkmale

  • Steuert zwei n-Kanal-MOSFETs in einer Halbbrücken-Konfiguration an
  • AEC-Q100-qualifiziert für Fahrzeuganwendungen (UCC27301A-Q1)
    • Bauteiltemperatur Klasse 1
    • -40 °C bis +150 °C Sperrschichttemperaturbereich
  • 120 V abs maximale Spannung am HB-Pin
  • Ausgangsströme: Ableitvorrichtung 3,7 A, Quelle 4,5 A
  • VDD -Betriebsbereich von 8 V bis 17 V (abs. max. 20 V) mit UVLO
  • Absolute max. negative Transiententoleranz am HS-Pin (Impuls von < 100 ns):="">DD)
  • Absolute max. Eingangsspannungstoleranz der Pins: -10 V bis 20 V, unabhängig vom Versorgungsspannungsbereich (TTL-kompatibel)
  • Schaltparameter
    • Typische Verzögerungszeiten von 20 ns
    • 7,2 ns Anstiegs- und 5,5 ns Abfallzeit mit 1000 pF Last
    • Typische Verzögerungsanpassung von 4 ns
  • Integrierte Bootstrap-Diode
  • Eingangsverriegelung
  • Der Funktionsumfang kann mit geringer Stromaufnahme (typischerweise3 µA) bei deaktiviertem Zustand (nur im DRC-Gehäuse) aktiviert/deaktiviert werde
  • Fähig für die funktionale Sicherheit
    • Dokumentation zur Unterstützung des Designs von funktionalen Sicherheitssystemen ist verfügbar

Applikationen

  • Fahrzeug-DC/DC-Wandler und OBC
  • 2-Rad- und 3-Rad-Traktionsantriebe und Batteriepack
  • Elektrische Servolenkung (EPS)
  • Kabelloses Laden
  • Intelligentes Glasmodul

Funktionales Blockdiagramm

Blockdiagramm - Texas Instruments UCC27301A/UCC27301A-Q1 Halbbrückentreiber
Veröffentlichungsdatum: 2024-08-14 | Aktualisiert: 2025-10-07