Texas Instruments UCC27444/UCC27444-Q1 4 A Low-Side GATE Treiber
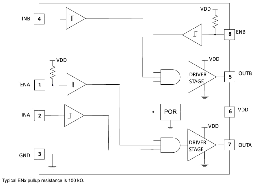
Der 4-A-Low-Side-Gate-Treiber UCC27444/UCC27444-Q1 von Texas Instrument ist ein Zweikanal-Hochgeschwindigkeits-Low-Side-Gate-Treiber, der MOSFET- & GaN-Leistungsschalter effektiv ansteuert. UCC27444/UCC27444-Q1 hat eine typische Spitzenstromstärke von 4 A, was die Anstiegs- und Abfallzeiten der Leistungsschalter reduziert, den Wirkungsgrad erhöht und die Schaltverluste verringert. Die schnelle Ausbreitungsverzögerung des Bauelements (typisch 18 ns) führt zu einer besseren Effizienz der Leistungsstufe, da die Ausnutzung der Impulsbreite, die Optimierung der Totzeit, die Reaktion des Regelkreises und das Einschwingverhalten des Systems verbessert werden.Der UCC27444-Q1 kann -5 V an seinen INx-Eingängen verarbeiten, was die Robustheit in Systemen mit moderatem Ground Bouncing verbessert. Die Eingänge können an die meisten Reglerausgänge angeschlossen werden, um eine maximale Steuerungsflexibilität zu gewährleisten. Ein unabhängiges Freigabesignal ermöglicht die Steuerung der Leistungsstufe unabhängig von der Hauptsteuerlogik. Der Gate-Treiber kann im Falle eines Systemfehlers schnell abschalten, indem er die Freigabe auf einen niedrigen Wert zieht. Viele Hochfrequenz-Schaltnetzteile weisen ein Rauschen am Gate des Leistungsgeräts auf, das zu einer Fehlfunktion des Treibers führen und in den Ausgangspin des Gate-Treibers eingespeist werden kann. Die Fähigkeit des Bauelements, Sperrspannungen und transiente Rückströme zu erzeugen, ermöglicht es ihm, Störungen am Gate des Leistungsgeräts oder des Impulstransformators zu tolerieren und Fehlfunktionen des Treibers zu vermeiden.
Der UCC27444-Q1 von Texas Instruments verfügt außerdem über Niederspannungsbetrieb und Power-On-Reset (POR) für eine verbesserte Systemrobustheit. Wenn die Vorspannung nicht ausreicht, um das Leistungsgerät vollständig zu verstärken, wird der Ausgang des Gate-Treibers durch den starken internen Pull-Down-MOSFET niedrig gehalten.
Merkmale
- Typischer Spitzenstrom von 4 A aus Quelle und Senke für jeden Kanal
- INA- und INB-Eingangspins, die -5 V verarbeiten können
- Absolute maximale VDD -Spannung 20 V
- Großer VDD -Betriebsbereich von 4,5 V bis 18 V
- Zwei unabhängige Gate-Treiberkanäle
- Unabhängige Freigabefunktion für jeden Ausgang
- Schnelle Laufzeitverzögerungen (typisch 18 ns)
- Schnelle Anstiegs- und Abfallzeiten (typisch 11 ns und 7 ns)
- 1 ns typische Verzögerungsanpassung zwischen den beiden Kanälen
- SOIC-8 und VSSOP-8 PowerPAD™-Gehäuseoptionen
- Sperrschicht-Betriebstemperaturbereich von -40 °C bis 125 °C
Applikationen
- Schaltnetzteile (SMPS)
- Schaltungen zur Leistungsfaktorkorrektur (PFC)
- DC/DC-Wandler
- AC-Wechselrichter und VF-Antriebe
- Microinverter
- DC-Schnellladestationen
Datenblätter
Funktionales Blockdiagramm
