Texas Instruments UCC2773x/-Q1n Halbbrücken Gate-Treiber
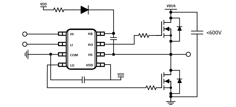
UCC2773x/-Q1 Halbbrücken-Gate-Treiber von Texas Instruments bieten eine 3,5-A-Quellenstrom- und 4-A-Senkenstrom-Fähigkeit und sind für das Ansteuern von Leistungs-MOSFETs und IGBTs ausgelegt. Die 700-V-Halbbrücken-Gate-Treiber verfügen über einen massebezogenen Kanal (LO) und einen potenzialfreien Kanal (HO) und sind für das Ansteuern von Halbbrücken-konfigurierten MOSFETs und IGBTs mit Bootstrap-Versorgungsbetrieb ausgelegt.Der UCC2773x/-Q1 von TI zeichnet sich durch einen robusten Treiber mit hervorragender Rausch- und Transientenimmunität aus, einschließlich einer großen Negativspannungstoleranz an den Eingängen, einer hohen dV/dt-Toleranz, eines breiten Negativtransienten-sicheren Betriebsbereichs (NTSOA) am Schaltknoten (HS) und einer Verriegelung. Die Treiber akzeptieren eine Vielzahl von Vorspannungsversorgungs-Eingangsspannungen von 10 V bis 21 V und bieten UVLO-Schutz sowohl für die VDD- als auch für die HB-Vorspannungsversorgungs-Pins. Der UCC2773x/-Q1 ist in verschiedenen Gehäuseformen erhältlich und arbeitet in einem Temperaturbereich von -40 °C bis +150 °C.
Die UCC2773x-Q1 Halbbrücken-Gate-Treiber von TI sind AEC-Q100-qualifiziert für Fahrzeuganwendungen.
Merkmale
- AEC-Q100-qualifiziert für Fahrzeuganwendungen
- Gerätetemperatur Klasse 1
- High-Side-/Low-Side-Konfiguration mit unabhängigen Eingängen
- Maximale Bootstrap-Spannung von +700 V (HB-Pin)
- Spitzenstrom von 4 A Senke, 3,5 A Quelle
- Typische 32 ns Laufzeitverzögerung
- Laufzeitverzögerungsanpassung zwischen HO/LO innerhalb von 6 ns maximal
- VDD Vorspannungsversorgungsbereich von 10 V bis 21 V
- Eingangspins können -6 V verarbeiten
- Potenzialfreier Kanal für Bootstrap-Betrieb, maximale Gleichtakt-Impulsfestigkeit 200 V/ns am HS-Pin
- Eingangsverriegelungsfunktion
- Integrierte Unterspannungssperre (UVLO) von 8 V für beide Kanäle
- 14-Pin-SOIC-Gehäuse, 8-Pin-SOIC-Gehäuse
Applikationen
- Halb- und Vollbrücken-Wandler in Offline-AC und -DC-Stromversorgungen
- HEV/EV-On-Board-Ladegeräte und -DC/DC-Wandler, Hilfs-Wechselrichter
- PFC und Motorantrieb für Großgeräte und Haushaltsgeräte
- Makro-BTS-Stromversorgungen, invertierte Auf-/Abwärtswandler
- Schaltnetzteile mit hoher Dichte für Server, Telekommunikation, IT und industrielle Infrastrukturen
- Batterie-Energie-Speicher-Systeme (BESS), DC/DC- und DC/AC-Wandler
Schaltschema für 8-poliges D-Gehäuse
Schaltschema für 14-poliges D-Gehäuse
