Texas Instruments UCC28750 Strommodus-Flyback-Controller
Der Strommodus-Flyback-Controller UCC28750 von Texas Instruments ist ein hochintegrierter, kontinuierlich leitfähiger Strommodus-PWM-Controller, der für hohe Leistung, geringen Stromverbrauch im Standby und kostengünstige Offline-Sperrwandler-Anwendungen mit einem Optokoppler optimiert ist. Bei geringer Last geht das Bauteil in den Frequenz-Foldback- und Burst-Modus über und verbessert so die Effizienz bei geringer Last. Der beim UCC28750 verwendete Burst-Mode-Algorithmus steuert die minimale effektive Schaltfrequenz, um hörbares Rauschen bei geringer Last zu verhindern. Das Frequenz-Dithering verbessert die EMI-Leistung und ist bei normalen Frequenz-Foldback- und Power-Boost-Vorgängen aktiv.Der UCC28750 von Texas Instruments bietet Schutzfunktionen, die ein robustes Wandlerdesign mit minimalen externen Komponenten ermöglichen. Der Überlastschutz (OPP) am Ausgang und die zyklusweise Überstrombegrenzung schützen die Last und die Leistungsstufenkomponenten vor elektrischer Belastung. Überspannungs- und Unterspannungssperre (OVLO und UVLO) verhindern ein Umschalten bei unerwünschten Eingangsbedingungen. Abhängig von der Bauteilvariante bietet der FLT-Pin die Erkennung und den Schutz vor Spannungsabfall oder einen externen Übertemperatur- und Überspannungsschutz. Der FLT-Pin wird auch verwendet, um das Bauteil durch externe Steuerung zu deaktivieren, indem der Pin auf Masse gezogen wird, unabhängig von der Bauteilvariante.
Merkmale
- Stabiler CCM-Betrieb (Continuous Conduction Mode) mit interner Steigungskompensation
- Festfrequenzbetrieb von 65 kHz oder 100 kHz
- Sekundärseitige Regelung (SSR) mit Optokoppler
- Frequenz-Foldback und Burst-Modus für verbesserte Effizienz bei geringer Last
- Frequenz-Dithering für verbesserte EMI-Leistung
- Gate-Source/Sink-Fähigkeit von 300 mA/500 mA
- Interner Softstart von 4 ms
- Robuste Schutzfunktionen
- Überspannungs- und Unterspannungssperre
- Überlastschutz (OPP) am Ausgang
- Kurzschlussschutz (OSC) am Ausgang
- Überspannungsschutz (OVP) am Ausgang
- Zyklusweise Begrenzung des Spitzenüberstroms
- Externer Übertemperatur- und Überspannungsschutz (OTP, OVP) sowie Erkennung von Spannungsabfall am FLT-Pin
- Interner thermischer Überhitzungsschutz
Applikationen
- Haushaltsgeräte
- Akku und Ladegerät
- Kleine Haushaltsgeräte
- Großgerät
- Stromversorgung
- Server-Netzteil mit 12-V -Ausgabe
- Isolierte Offline-AC/DC-Stromversorgung
- Netzinfrastruktur
- Stromzähler
- String-Wechselrichter
- Mikro-Wechselrichter
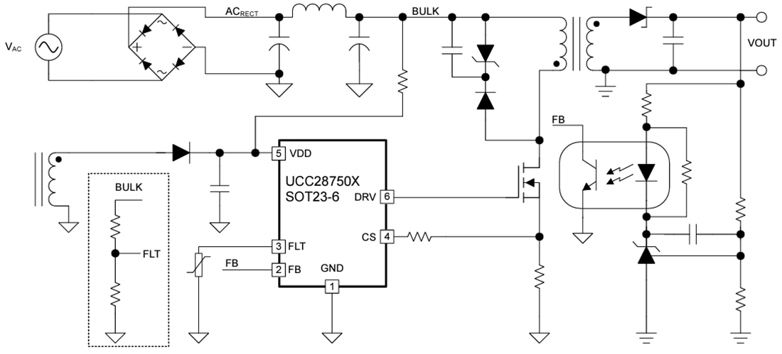
Typische Anwendungsschaltung
