Texas Instruments UCC28781/UCC28781-Q1 ZVS-Controller
Der UCC28781/UCC28781-Q1 Zero-Voltage-Switching (ZVS) Controller von Texas Instruments kann bei sehr hohen Schaltfrequenzen eingesetzt werden, um die Größe des Transformators zu minimieren und eine hohe Leistungsdichte zu ermöglichen. Dank der direkten Steuerung des Synchrongleichrichters (SR), benötigt der Regler keinen separaten SR-Regler, da er den SR-FET direkt ansteuern kann, um den Wirkungsgrad zu maximieren und das Design zu vereinfachen. (für isolierte Applikationen ist ein isolierter Gate-Treiber-IC erforderlich.)Durch die adaptive Totzeitsteuerung für ZVS werden Schaltverluste und EMI minimiert. Das Ergebnis dieses Designs ist ein Regler mit einem extrem hohen Wirkungsgrad über den gesamten Betriebsbereich. Der programmierbare adaptive Burst-Modus (ABM) ermöglicht eine flexible Steuerung des Ein- und Ausstiegs des Reglers in den Standby-Modus, um die Standby-Leistung bei geringer und keiner Last zu optimieren. Der ABM trägt auch zur Verringerung der Restwelligkeit und zur Minimierung des hörbaren Rauschens bei. Der Controller bietet mehrere Schutzmodi mit automatischen Wiederanlaufreaktionen. Die UCC28781-Q1-Bausteine von Texas Instruments sind nach AEC-Q100 für Automotive-Applikationen qualifiziert.
Merkmale
- Schaltfrequenz: >500 kHz
- Ermöglicht einen Spitzenwirkungsgrad von >93 %
- Ermöglicht <45 mW Stand-by-Leistung
- Adaptive Steuerung für Nullspannungsschaltung (ZVS) und Totzeitoptimierung
- EMI-Frequenzdithering ohne Kompromisse beim Einschwingverhalten oder beim hörbaren Rauschen
- Programmierbarer adaptiver Burst-Modus (ABM) mit interner Kompensation
- Geeignet für X-Kondensatorentladung
- Übertemperatur-, Überspannungs-, Ausgangskurzschluss-, Überstrom-, Überleistungsschutz und Pin-Fehlerschutz
- Auto-Recovery-Fehlerreaktionen
- 24-poliges QFN-Gehäuse mit 4 mm × 4 mm
Applikationen
- Soundbar
- Smart-Lautsprecher
- Merchant-Netzwerk und Server-PSU
- Batterieladegerät für Haushaltsgeräte
- Handelsübliches Batterieladegerät
- Industrie-AC/DC
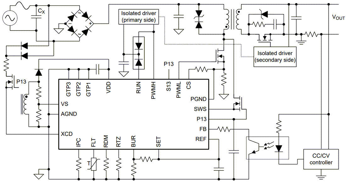
Vereinfachte Applikation
Veröffentlichungsdatum: 2022-04-12
| Aktualisiert: 2023-02-14
