Texas Instruments IGBT/SiC-MOSFET-Gate-Treiber UCC5871-Q1
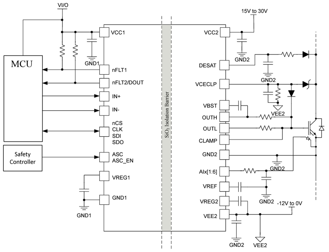
Der IGBT/SiC-MOSFET-Gate-Treiber UCC5871-Q1 von Texas Instruments ist ein isolierter, hochkonfigurierbarer Einkanal-Gate-Treiber, der auf die Ansteuerung von Hochleistungs-SiC-MOSFETs und IGBTs in EV/HEV-Applikationen ausgerichtet ist. Die Leistungstransistor-Schutzfunktionen–wie Überstrom auf Shunt-Widerstandsbasis, Übertemperatur auf NTC-Basis und DESAT-Erkennung – umfassen eine wählbare Softabschaltung oder zweistufige Abschaltung bei diesen Fehlern. Um die Applikationsgröße weiter zu reduzieren, integriert der UCC5871-Q1 von Texas Instruments eine aktive Miller-Klemme von 4 A während des Schaltens und ein aktives Gate-Pull-Down, während der Treiber ausgeschaltet wird. Ein integrierter 10-Bit-ADC ermöglicht die Überwachung von bis zu sechs analogen Eingängen und der Temperatur des Gate-Treibers für ein verbessertes Systemmanagement. Diagnose- und Erkennungsfunktionen sind integriert, um das Systemdesign zu vereinfachen. Die Parameter und Schwellenwerte für diese Funktionen sind über die SPI-Schnittstelle konfigurierbar, wodurch das Bauteil mit nahezu jedem SiC-MOSFET oder IGBT verwendet werden kann.Merkmale
- Der Treiber mit geteiltem Ausgang bietet einen Spitzenquellstrom von 30 A und einen Spitzensenkstrom von 30 A
- Verriegelungs- und Durchzündungsschutz mit einer Laufzeitverzögerung von 150 ns (max.) und einer programmierbaren minimalen Impulsunterdrückung
- Unterstützung für primär- und sekundärseitige aktive Kurzschluss-Sicherung (ASC)
- Konfigurierbare Leistungstransistor-Schutzfunktionen
- DESAT-basierter Kurzschlussschutz
- Shunt-Widerstand-basierter Überstromschutz und Kurzschlussschutz
- NTC-basierter Übertemperaturschutz
- Programmierbare sanfte Abschaltung (STO) und zweistufige Abschaltung (2LTOFF) während Leistungstransistorfehlern
- Integrierte Diagnostik
- Integrierter Selbsttest (BIST) für Schutzkomparatoren
- IN+ zu Transistor-Gatepfad-Integrität
- Leistungstransistor-Schwellenwertüberwachung
- Interne Taktüberwachung
- Ausgänge für Fehleralarm (nFLT1) und Fehlermeldung (nFLT2)
- Mit der funktionalen Sicherheit konform
- Für funktionale Sicherheitsapplikationen ausgelegt
- Dokumentation zur Unterstützung der Systemauslegung nach ISO 26262 bis ASIL D verfügbar
- Integrierte aktive Miller-Klemme von 4 A oder optionaler externer Treiber für Miller-Klemmen-Transistor
- Fortschrittliche Hochspannungs-Klemmsteuerung
- Interner und externer Versorgungs-Unterspannungs- und Überspannungsschutz
- Aktives Ausgangs-Pull-Down und standardmäßige niedrige Ausgänge mit niedriger Versorgung oder potenzialfreien Eingängen
- Treiberchip-Temperaturmessung und Übertemperaturschutz
- Flüchtige Gleichtaktsicherheit (CMTI) von 100 kV/μs (mind.) bei VCM = 1.000 V
- SPI-basierte Neukonfiguration, Verifizierung, Überwachung und Diagnose von Bauteilen
- Integrierter 10-Bit-ADC zur Überwachung von Spannung, Strom und Temperatur des Leistungstransistors
Applikationen
- HEV- und EV-Traktionswechselrichter
- HEV- und EV-Leistungsmodule
Vereinfachtes Schaltschema
Veröffentlichungsdatum: 2023-03-02
| Aktualisiert: 2025-03-06
