Texas Instruments UCCx8C5x/UCCx8C5x-Q1 Strommodus-PWM-Controller
Texas Instruments UCCx8C5x/UCCx8C5x-Q1 Strommodus-PWM-Controller bieten eine Hochleistungslösung, die sowohl Si- als auch SiC-MOSFETs in verschiedenen Applikationen ansteuern kann. Der UCCx8C5x/UCCx8C5x-Q1 ist eine effizientere und robustere Version des UCCx8C4x/UCCx8C4x-Q1. Die Bauteile bieten einzigartige UVLO- Schwellenwerte, die einen zuverlässigen SiC-MOSFET-Betrieb ermöglichen (UCC28C56-59) und bestehende UVLO-Schwellenwerte für eine fortgesetzte Si-MOSFET-Unterstützung (UCCx8C50-55).Die UCCx8C5x/UCCx8C5x-Q1 Strommodus-PWM-Controller sind in 8-Pin-VSSOP(DGK)- und 8-Pin-SOIC-(D)-Gehäusen verfügbar.
Merkmale
- Optionen für Unterspannungssperre zur Unterstützung von Si- und SiC-MOSFET- Applikationen
- Maximaler Festfrequenzbetrieb: 1 MHz
- Einschaltstrom von 50 µA, max. 75 μA
- Niedriger Betriebsstrom von 1,3 mA (bei fOSC = 52 kHz)
- Schnelle Zyklus-zu-Zyklus-Überstrombegrenzung von 35 ns
- Spitzenantriebsstrom: ±1 A
- Rail-to-Rail-Ausgang
- Anlaufzeit von 25 ns
- Abfallzeit von 20 ns
- Absolute maximale Spannung von 30 V VDD
- Fehlerverstärkerreferenz von 2,5 V V mit einer Genauigkeit von ±1 %
- Pin-zu-Pin-kompatibler und Drop-in-Ersatz für UCCx8C4x
- Fähig für die funktionale Sicherheit
- Dokumentation zur Unterstützung des Designs von funktionalen Sicherheitssystemen ist verfügbar
- Mit den folgenden Ergebnissen AEC-Q100-qualifiziert (-Q1):
- Bauteiltemperatur Klasse 1: -40 °C bis +125 °C
- Bauteil-HBM-Klassifizierungsstufe 2: ±2 kV
- Bauteil-CDM-Klassifizierungsstufe C4B: 750 V
Applikationen
- Einendige Universal-DC/DC- oder isolierte Off-Line-Leistungswandler
- Hilfsstromversorgung für Solarwechselrichter, Motorantriebe und Energiespeichersysteme
- Isolierte Stromversorgung für EV-Ladestationen
Datenblätter
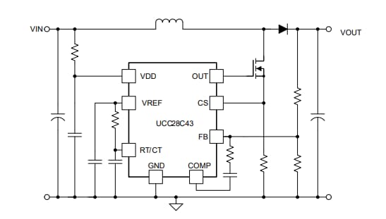
Vereinfachte Applikation
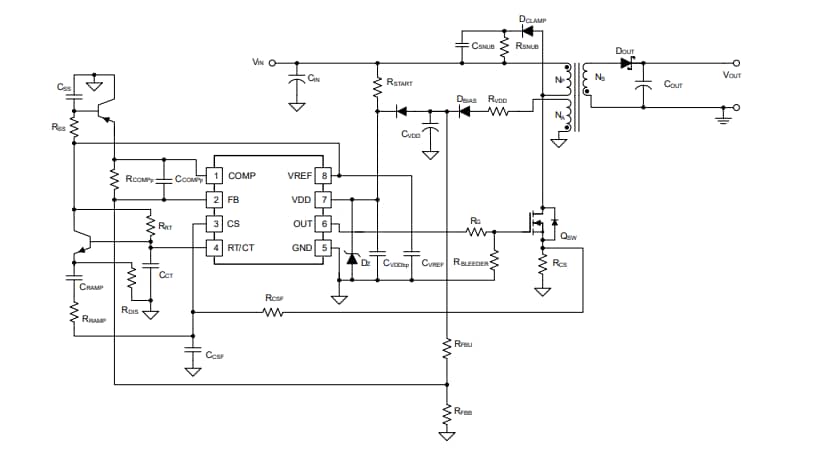
Typische Fahrzeugapplikation
Veröffentlichungsdatum: 2022-12-23
| Aktualisiert: 2023-04-25
