Texas Instruments UCD9090A Netzteil-Sequenzer
Der UCD9090A Netzteil-Sequenzer von Texas Instruments ist ein 10-Schienen-PMBus/I2C-adressierbarer Netzteil-Sequenzer und Wächter. Das Gerät integriert einen 12-Bit-ADC zur Überwachung von bis zu 10 Versorgungsspannungseingängen. Dreiundzwanzig der GPIO-Pins können für Netzteilfreigaben, Power-On-Reset-Signale, externe Unterbrechungen, Kaskadierung oder andere Systemfunktionen verwendet werden. Zehn dieser Pins bieten PWM-Funktionalität. Mit diesen Pins bietet der UCD9090A Unterstützung für Begrenzung und Allzweck-PWM-Funktionen. Spezielle Leistungszustände können über die Pin-gewählte Schienenzustandsfunktion erreicht werden. Diese Funktion ermöglicht die Verwendung von bis zu 3 GPIs, um jede Schiene zu aktivieren und zu deaktivieren. Diese Funktion eignet sich für die Implementierung von stromsparenden Systemmodi und der Spezifikation Advanced Configuration and Power Interface (ACPI), die für Hardwaregeräte verwendet wird.Merkmale
- Überwachen und Sequenzieren von 10 Spannungsschienen
- Alle Schienen werden jeweils alle 400 µs abgetastet
- 12-Bit-ADC mit 2,5 V, 0,5 % interne VREF
- Sequenzierung basierend auf Zeit-, Schienen- und Pin-Abhängigkeiten
- Vier programmierbare Unterspannungs- und Überspannungsschwellen pro Wächter
- Nichtflüchtige Fehler- und Spitzenwert-Protokollierung pro Wächter (bis zu 26 Fehlerdetaileinträge)
- Regelkreisbegrenzung für 10 Schienen
- Begrenzungsausgabe stellt die Spannung der Schiene ein, um sich an die benutzerdefinierten Schwellwerte anzupassen
- Programmierbarer Watchdog-Timer und Systemrücksetzung
- Flexible digitale I/O-Einstellung
- Reaktion und Überwachung auf GPI-ausgelöste Fehler
- Einfache Kaskadierung von mehreren Leistungssequenzern und koordinierte Fehlerreaktionen
- Durch Pin ausgewählter Schienenzustand
- Kaskadierung mehrerer Bauteile
- Mehrphasen-PWM-Taktgeber
- Taktfrequenzen von 15,259 kHz bis 125 MHz
- Fähigkeit zur Konfiguration unabhängiger Taktausgänge für die Synchronisierung der Schaltnetzteile
- JTAG- und I2C/SMBus/PMBus™-Schnittstellen
Applikationen
- Industriell und ATE
- Telekommunikations- und Netzwerkausrüstungen
- Server und Speichersyteme
- Systeme, die die Sequenzierung und Überwachung mehrerer Stromschienen erfordern
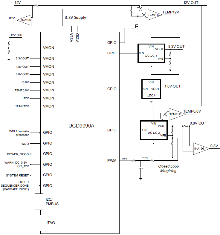
Typischer Applikationskreislauf
Veröffentlichungsdatum: 2017-04-26
| Aktualisiert: 2022-04-27
