Texas Instruments USB-PD-CHG-EVM-01 PD- und Lade-Evaluierungsmodul
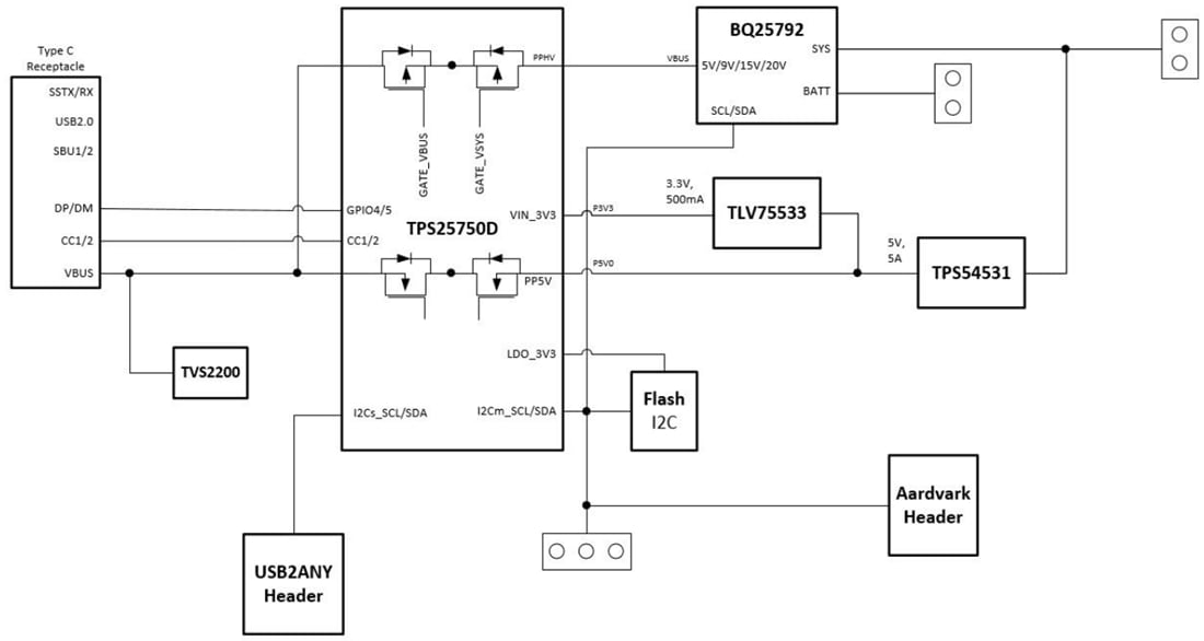
Das USB-PD-CHG-EVM-01 PD- und Lade-Evaluierungsmodul (EVM) von Texas Instruments wird zur Evaluierung des bq25792 Bauteils und des TPS25750 Bauteils zusammen verwendet. Das bq25792 ist ein integriertes Schaltmodus-Auf-/Abwärts-Batterie-Lademanagement-Bauteil im HOTROD-Gehäuse (QFN), das für 1- bis 4-Zellen-Li-Ionen- und Li-Polymer-Batterien von einem Eingang von 3,6 bis 24 V ausgelegt ist. Der TPS25750 ist ein USB-Typ-C- und PD-Controller, der in der Lage ist, 20 V/5 A intern zu beziehen und zu senken. Die serielle I2C-Schnittstelle ermöglicht dem PD-Controller den Antrieb des Akkuladegeräts und die gleichzeitige Ansteuerung von einem Host. Diese Funktion macht die Kombination zu einer wirklich flexiblen Lösung. Das USB-PD-CHG-EVM-01 von Texas Instruments enthält keinen USB2ANY (muss separat bestellt werden), der für eine weitere Verbindung mit einem Ladegerät erforderlich ist.Merkmale
- Einfache Evaluierung der Kombination aus einem 5-A-Schaltmodus-Auf-/Abwärtswandler-Ladegerät mit hohem Wirkungsgrad und einem USB-Typ-C- und PD-Controller mit integrierten Schaltern
- Verwendung des Aardvark™-Steckverbinders zur Änderung der PD-Controller-Flash-Einstellungen, um die vom Benutzer gewünschte Konfiguration zu erfüllen
- Verwendung von internen On-board-I2C-Leitungen zwischen dem PD-Controller und dem Ladegerät zur Programmierung des Batterieladegeräts, ohne dass ein einmaliger Flash erforderlich ist
- Kleine Lösung Größe, um das kompakte Design mit beiden ausgewählten integrierten Schaltungen hervorzuheben
Blockdiagramm
Veröffentlichungsdatum: 2021-03-16
| Aktualisiert: 2025-02-27
