Texas Instruments XTR108 4-20mA Two-Wire Transmitter

TI XTR108 4-20mA Zweidraht-Transmitter

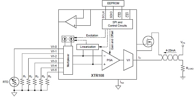
Texas Instruments XTR108 "smarter," programmierbarer 4-20mA, Zweidraht-Transmitter wurde für Temperatur- und Brückensensoren entwickelt. Null-, Messspannen- und Linearisierungsfehler im analogen Signalpfad können durch eine digitale serielle Standard-Schnittstelle kalibriert werden, wodurch sich manuelles Trimmen erübrigt. Dieser TI Zweidraht-Transmitter besitzt volatile externe EEPROM für  Speicherkalibriereinstellungen. Der analoge Signalpfad besitzt einen Eingangs-Multiplexer, programmierbare Autozero-Instrumentationsverstärker, dual programmierbare Stromquellen, Linearisierungsschaltkreis, Spannungsreferenz, Sub-Regler, interne Oszillatoren,  Steuerungslogik und einen Ausgangsstromverstärker. TI XTR108 eignet sich ideal für den Einsatz in Remote-RTD-Transmittern, Druckbrücken-Transmittern, SCADA Remote-Datenakquisition sowie Wägesystemen.

Features
  • KOMPLETTE TRANSMITTER- & RTD-LINEARISIERUNG
  • 4-20mA ZWEIKABEL-AUSGANG
  • SPANNUNGSAUSGANG (0.5V bis 4.5V)
  • KEIN POTENTIOMETER UND TRIMMEN NÖTIG
  • DIGITAL KALIBRIERT
  • 5V SUB-REGLERAUSGANG
  • SERIELLE SPI BUS-SCHNITTSTELLE
Anwendungen
  • REMOTE-RTD-TRANSMITTER
  • DRUCKBRÜCKEN-TRANSMITTER
  • STRAIN GAGE-TRANSMITTER
  • SCADA REMOTE-DATENAKQUISITION
  • WÄGESYSTEME
  • INDUSTRIEPROZESSKONTROLLE

Anwendungsschaltkreis
Application Circuit
  • Texas Instruments
Veröffentlichungsdatum: 2012-04-26 | Aktualisiert: 2023-10-31