Texas Instruments XTR112 und XTR114 4-20-mA-Stromtransmitter
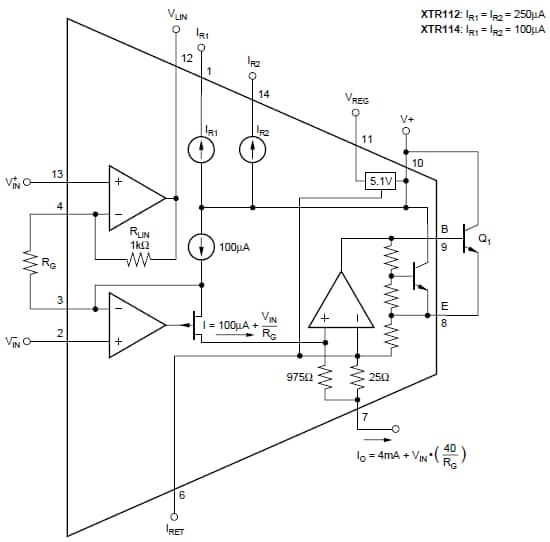
Die monolithischen zweiadrigen 4-20 mA-Stromtransmitter XTR112 und XTR114 von Texas Instruments bieten eine komplette Stromerregung für hochohmige Platin-RTD-Temperatursensoren und -Brücken, Instrumentierungsverstärker und Stromausgangsschaltungen auf einem einzelnen IC. Der TI XTR112 verfügt über zwei 250 mA-Stromquellen, während der XTR114 zwei 100 mA-Quellen für die RTD-Erregung enthält. Die vielseitige Linearisierungsschaltung bietet eine Korrektur der 2. Ordnung für das RTD, was typischerweise eine 40:1-Verbesserung in der Linearität erreicht. Der Verstärkungsfaktor der Instrumentierungsverstärker kann für eine große Vielfalt von Temperatur- oder Druckmessungen konfiguriert werden. Der gesamte, unbereinigte Fehler des kompletten Stromtransmitters ist hinreichend niedrig, sodass er ohne Anpassung in vielen Anwendungen eingesetzt werden kann. Dies schließt einen Nullpunktdrift des Ausgangsstroms, Verschiebung des Messbereichs und Nichtlinearität ein. Die 4-20 mA-Stromtransmitter TI XTR112 und XTR114 funktionieren mit Schleifen-Versorgungsspannungen bis hinunter zu 7,5 V.Merkmale
- Low unadjusted error
- Precision current sources
- XTR112: two 250µA
- XTR114: two 100µA
- RTD or bridge excitation
- Linearization
- Two- or three-wire RTD operation
- 0.4µV/°C offset drift
- 30nAp-p output current noise
- 110dB min. PSR
- 86dB min. CMR
- 7.5V TO 36V supply range
Applikationen
- Industrial process control
- Factory automation
- SCADA remote data acquisition
- Remote temperature and pressure transducers
Block Diagram
Application Circuit
Additional Resources
Veröffentlichungsdatum: 2012-04-26
| Aktualisiert: 2023-10-31
