Texas Instruments XTR305 Analoger Strom-/Spannungs-Ausgangstreiber

Der Texas Instruments XTR305 analoge Strom-/Spannungs-Ausgangstreiber ist ein vollständiger Ausgangstreiber für kostengünstige Industrie- und Prozesssteuerungs-Applikationen. Der Ausgang kann als Strom oder Spannung durch den digitalen I/V-Auswahlpin eingestellt werden. Es ist kein externer Nebenwiderstand erforderlich. Nur externe Verstärkungswiderstände und ein Schleifenkompensations-Kondensator sind erforderlich. Die separaten Treiber- und Empfängerkanäle bieten Flexibilität. Der Instrumentierungsverstärker (IA) kann für die Fernspannungserfassung oder als Hochspannungs-Messkanal mit hoher Impedanz verwendet werden. Im Ausgangsspannungsmodus wird eine Kopie des Ausgangsstroms zur Verfügung gestellt, um eine Berechnung des Lastwiderstands zu ermöglichen.

Merkmale

  • Vom Nutzer wählbar: Strom- oder Spannungsausgang
  • VOUT: ±10 V (bis zu ±17,5 V bei ±20 V Versorgung)
  • IOUT: ±20 mA (linear bis zu ±24 mA)
  • 40 V Versorgungsspannung
  • Diagnosefunktionen
    • Fehleranzeige-Pin für Kurzschluss oder offener Schaltkreis
    • Übertemperaturschutz
    • Überstromschutz
  • Kein Strom-Nebenwiderstand erforderlich
  • Ausgangs-Deaktivierung für Einzeleingangsmodus
  • Separate Treiber- und Empfängerkanäle
  • Ausgelegt für Testability™

Applikationen

  • Analoge Ausgänge von Motorantrieben: 4 bis 20 mA und ±10 V
  • PLC-Ausgangsprogrammierbarer Treiber
  • Industrielle Querverbinder
  • Industrielle Hochspannungs-I/O
  • Dreidrahtiger Sensor-Stromausgang oder -spannungsausgang
  • ±10 V zwei- und vierdrahtiger Spannungsausgang

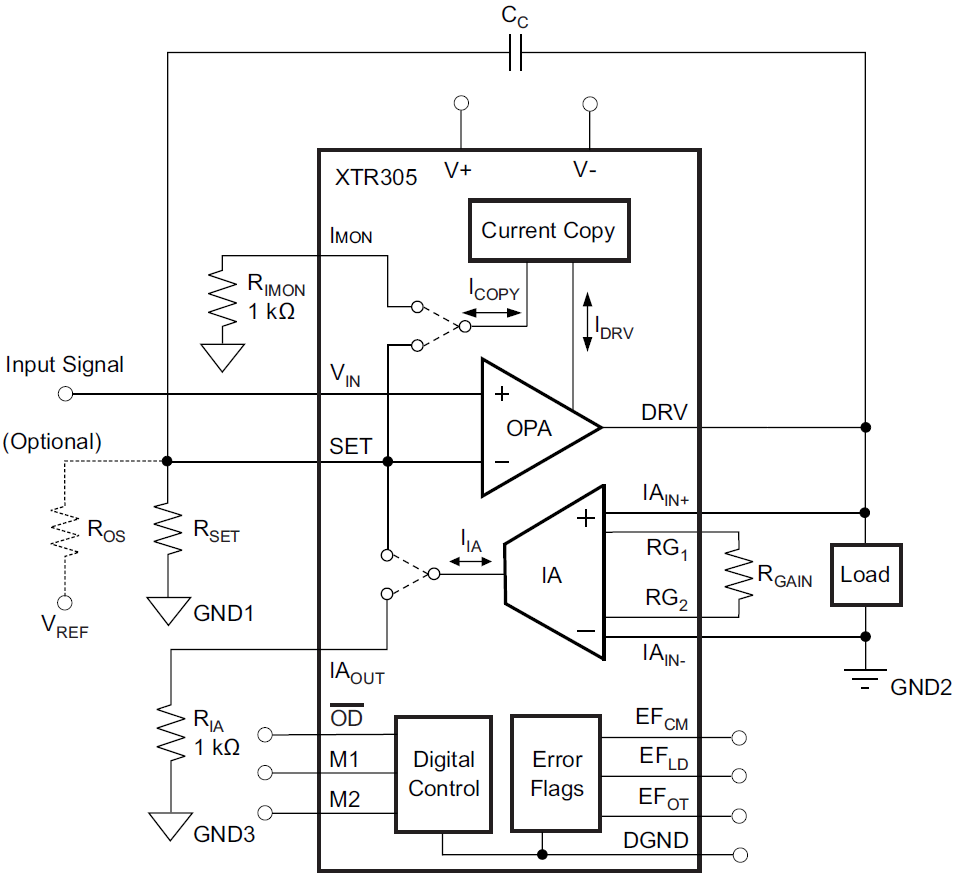
Typische Applikation

Applikations-Schaltungsdiagramm - Texas Instruments XTR305 Analoger Strom-/Spannungs-Ausgangstreiber
Veröffentlichungsdatum: 2018-06-13 | Aktualisiert: 2023-10-30