Torex Semiconductor XC6705/6706 High Speed Voltage Regulators

Torex Semiconductor XC6705/6706 High-Speed Voltage Regulators are designed using the CMOS process. These Low Dropout (LDO) voltage regulators offer 200mA maximum output current, ±1.5% accuracy, and 50dB @1kHz ripple rejection. The XC6705/6706 regulators provide an output voltage in the fixed voltage types of 2.5V to 5V as standard products. These voltage regulators have built-in soft start functions to suppress inrush current and overshoot at startup.

The XC6705/6706 voltage regulators feature 1.2μA low supply current, 3μA quiescent current, thermal shutdown protection function, and current limit protection. These voltage regulators operate from a 3.5V to 20V voltage range and a -40°C to 105°C temperature range. The XC6705/6706 regulators are used in domestic electrical appliances, consumer equipment, smart meters, IoT devices, and devices with 2 to 4 Li-ion rechargeable battery direct connections.

Features

  • 1.2μA low supply current
  • 3μA quiescent current
  • Thermal shutdown protection function
  • Current limit protection function
  • 3.5V to 20V operating voltage range
  • 200mA maximum output current
  • ±1.5% accuracy
  • 50dB @1kHz ripple rejection
  • -40°C to 105°C operating temperature range

Applications

  • Domestic electrical appliances
  • Consumer equipment
  • Energy harvest
  • Smart meters
  • IoT devices
  • Devices with 2 to 4 Li-ion rechargeable battery direct connection

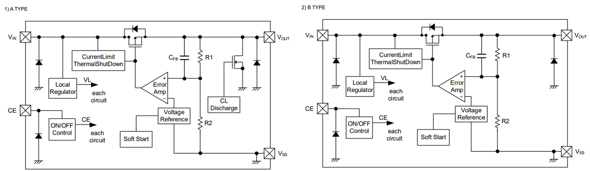
XC6705 Block Diagrams

Block Diagram - Torex Semiconductor XC6705/6706 High Speed Voltage Regulators

XC6706 Block Diagram

Block Diagram - Torex Semiconductor XC6705/6706 High Speed Voltage Regulators
View Results ( 30 ) Page
Teilnummer Datenblatt Dropout-Spannung - Max. Dropout-Spannung Pd - Verlustleistung Ausgangsspannung Ausgangsstrom Eingangsspannung – Max
XC6706C301PR-G XC6706C301PR-G Datenblatt 810 mV 490 mV 1 W 3 V 200 mA 20 V
XC6705A251GR-G XC6705A251GR-G Datenblatt 810 mV 530 mV 1 W 2.5 V 200 mA 20 V
XC6705A251MR-G XC6705A251MR-G Datenblatt 810 mV 530 mV 760 mW 2.5 V 200 mA 20 V
XC6705A281GR-G XC6705A281GR-G Datenblatt 810 mV 500 mV 1 W 2.8 V 200 mA 20 V
XC6705A281MR-G XC6705A281MR-G Datenblatt 810 mV 500 mV 760 mW 2.8 V 200 mA 20 V
XC6705A301GR-G XC6705A301GR-G Datenblatt 810 mV 490 mV 1 W 3 V 200 mA 20 V
XC6705A301MR-G XC6705A301MR-G Datenblatt 810 mV 490 mV 760 mW 3 V 200 mA 20 V
XC6705A331GR-G XC6705A331GR-G Datenblatt 690 mV 470 mV 1 W 3.3 V 200 mA 20 V
XC6705A331MR-G XC6705A331MR-G Datenblatt 690 mV 470 mV 760 mW 3.3 V 200 mA 20 V
XC6705A401GR-G XC6705A401GR-G Datenblatt 1 W 4 V 200 mA 20 V
Veröffentlichungsdatum: 2023-05-08 | Aktualisiert: 2023-10-30