Vishay Bidirektionales DC/DC-Wandler-Referenzdesign von 3 kW
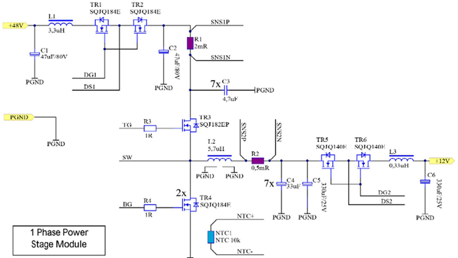
Das Vishay 3 kW bidirektionale DC-DC-Wandler-Referenzdesign verfügt über sechs modulare Leistungsstufen, die jeweils zu 500 W fähig sind. Der skalierbare 3 kW 48V/12V bidirektionale DC/DC-Wandler ist mit einem isolierten Metallsubstrat (IMS) mit einem Kühlkörper für die Leistungsstufe ausgelegt. Auf der Oberseite ist ein FR4-Standard-Controller-Board montiert und enthält die sechs Leistungsstufen. Da die Beliebtheit für Dual-Board-Netzsysteme (Fahrzeuge mit sowohl einem 12-V- als auch 48-V-Bus) zunimmt, sind die bidirektionalen, leistungsstarken DC/DC-Wandler von 48 V bis 12 V zu den wichtigsten Bausteinen in der Architektur der heutigen Fahrzeuge geworden.’ Um den Gesamtwirkungsgrad eines Fahrzeugs zu optimieren, muss die Energie je nach den elektrischen Anforderungen und dem Batteriezustand des Fahrzeugs in beide Richtungen zwischen den Batterien 12 V und 48 V übertragen werden.’ In der Regel können Wandler-Designs nicht mit einem maximalen Wirkungsgrad über einen großen Leistungsbereich betrieben werden. Dieses Referenzdesign von Vishay verwendet jedoch sechs modulare Leistungsstufen, die jeweils zu 500 W fähig sind.Merkmale
- Verwendet IMS mit Kühlkörper für die Leistungsstufe
- Das Standard-FR4-Controllerboard ist auf der Oberseite montiert
- Sechs modulare Leistungsstufen, die jeweils zu 500 W fähig sind
Prinzip – Diagramm
Videos
3D-Bild
Weitere Ressourcen
Veröffentlichungsdatum: 2023-07-18
| Aktualisiert: 2023-08-08
