Vishay / Siliconix DG333A/DG333AL Präzisions-Quad-SPDT-Analogschalter
Die Präzisions-Analogschalter mit einem Pol und zwei Kontakten (SPDT) DG333A und DG333AL von Vishay/Siliconix bestehen aus vier unabhängig gesteuerten SPDT-Analogschaltern. Diese monolithischen Schalter sind zur Steuerung von analogen Signalen mit hoher Genauigkeit ausgelegt. Die DG333A und DG333AL reduzieren Messfehler, indem sie einen niedrigen on-Widerstand (25Ω typisch), einen niedrigen Ableitstrom (20 pA typisch) und eine niedrige Ladungsinjektionsleistung bieten. Darüber hinaus verfügt der DG333AL über einen Mikroleistungsbetrieb (<1μW typisch), der sich hervorragend für batteriebetriebene Systeme eignet.Ein verbessertes Design zur Kompensation der Ladungsinjektion minimiert Schalttransienten. Diese Schalter können bis zu ±22 V SIGNALE verarbeiten und verfügen über einen verbesserten Dauerstrom von 30 mA. Die im proprietären HVSG-2-CMOS-Prozess von Vishay/Siliconix hergestellten Schalter DG333A und DG333AL bieten höhere Geschwindigkeiten und einen geringeren Stromverbrauch. Eine epitaktische Schicht verhindert Latch-up. Jeder Schalter leitet in beide Richtungen gleichermaßen gut, wenn er eingeschaltet ist. Im ausgeschalteten Zustand blockieren die Schalter Spannungen bis zu den Stromversorgungspegeln.
Merkmale
- Analoger Rail-to-Rail-Signalbereich
- Einfache Logikschnittstelle
- Hohe Präzision und Genauigkeit
- Minimale Transienten
- Geringe Verzerrung
- Verringerter Stromverbrauch
- Verbesserte Zuverlässigkeit
- Unterbrechungsschaltung
- ±22 V Versorgungsspannungsbereich
- TTL- und CMOS-kompatible Logik
- Niedriger 25 Ω On-Widerstand
- On-Widerstand zwischen den Kanälen angepasst (<2 Ω)
- Flacher on-Widerstand über analogen Signalbereich (Δ < 3 Ω)
- Niedrige Ladungsinjektion von 1 pC
- Niedriger Ableitstrom von 0,2 nA
- Schnelle 175-ns-Schaltung
- 5 V bis 40 V Einzelversorgungsbetrieb
- ESD-Toleranz von >2 kV gemäß 3015.x
- Geringer Stromverbrauch von <1 μA
- 30 mA Maximaler Strom (beliebiger Anschluss)
- -40 °C bis +85 °C Betriebstemperaturbereich
- 20-Pin-DIP-, Wide-Body-SOIC- oder TSSOP-Gehäuseoptionen
Applikationen
- Audio-Schaltung
- Testanlagen
- Tragbare Geräteausstattung
- Kommunikationssysteme
- PBX, PABX
- Computer-Peripherie
- Massenspeichersysteme
- Geschaltete Kondensatornetzwerke
- Batteriebetriebene Systeme
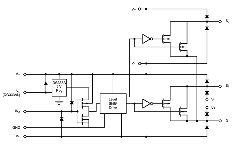
Blockdiagramm/Pinbelegung
Schaltschema
Veröffentlichungsdatum: 2024-11-22
| Aktualisiert: 2024-12-04
