Vishay Semiconductors SiC653A 50 A VRPower® Integrierte Leistungsstufe
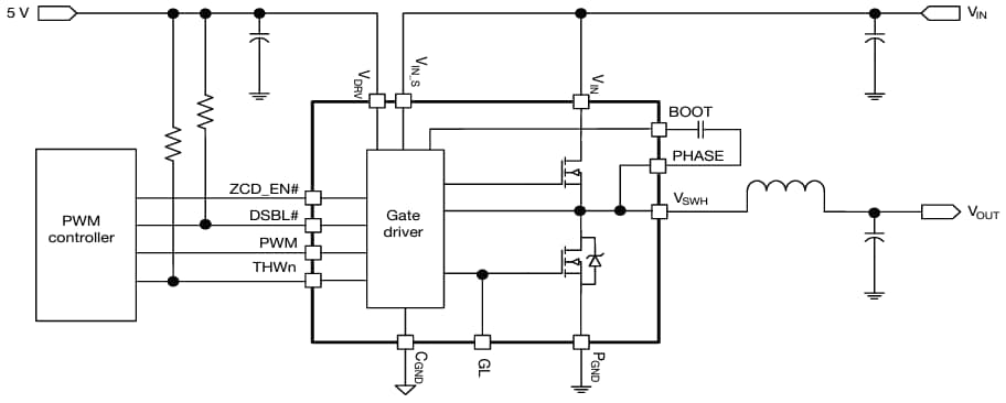
Die integrierte Leistungsstufe SiC653A 50 A VRPower® von Vishay Semiconductors für synchron geregelte Abwärtswandleranwendungen ausgelegt und bietet eine hohe Stromstärke, einen hohen Wirkungsgrad und eine hohe Leistungsdichte. Die SiC653A von Vishay Semiconductors ist in einem kompakten MLP-Gehäuse von 5 mm x 5 mm untergebracht und ermöglicht es Spannungsreglern, bis zu 50 A Dauerstrom pro Phase zu liefern. Dank der fortschrittlichen Gen IV TrenchFET-MOSFET-Technologie von Vishay minimiert die SiC653A die internen Schalt- und Leitungsverluste und bietet so eine branchenführende Leistung. Ihr fortschrittlicher Gate-Treiber-IC verfügt über eine hohe Ansteuerungsstromfähigkeit, adaptive Totzeitsteuerung, eine integrierte Bootstrap-Schottky-Diode, ein thermisches Warnsignal (THWn) zur Temperaturüberwachung und eine Nullstromerkennung zur Verbesserung des Wirkungsgrads bei geringer Last. Der Treiber unterstützt Tri-State PWM-, 3,3 V- und 5 V-Logikschaltung und ist mit verschiedenen PWM-Controllern kompatibel.Merkmale
- Thermisch verbessertes PowerPAK® -Gehäuse MLP55-31L
- Gen-V-MOSFET-Technologie und Low-Side-MOSFET mit integrierter Schottky-Diode
- Liefert mehr als 50 A Dauerstrom, 70 A Spitze (10 ms) und 100 A Spitze (10 μs)
- Spitzenwirkungsgrad von 95 %
- Hochfrequenzbetrieb bis zu 1,5 MHz
- Leistungs-MOSFETs optimiert für 12 V-Eingangsstufe
- 3,3 V und 5 V PWM-Logikschaltung mit Tri-State und Hold-Off
- Nullstromerkennungssteuerung für Verbesserung des Wirkungsgrads bei geringer Last
- Niedrige PWM-Laufzeitverzögerung (<20 ns)
- Wärmeüberwachungs-Flag
- Schutz vor Unterspannungsabschaltung
- Zu den Applikationen gehören Mehrphasen-VRDs für CPU, GPU und Speicher
TYPISCHE APPLIKATION
Veröffentlichungsdatum: 2024-11-19
| Aktualisiert: 2024-12-16
