Vishay SiP12117 3A Synchroner Abwärtsregler

Der Vishay SiP12117 ist ein synchroner Hochfrequenz-Abwärtsregler mit CM-COT-Architektur (Current-Mode Constant On-Time) und integrierten High-Side- und Low-Side-Leistungs-MOSFETs. Seine Leistungsstufe erlaubt bis zu 3A Gleichstrom bei Schaltfrequenzen von 600kHz. Dieser Regler erzeugt eine einstellbare Ausgangsspannung bis hinunter auf 0,6V von einer Eingangsschiene von 4,5V bis 15V und ist dadurch eine ideale Lösung für eine Vielzahl von Anwendungen wie bei Unterhaltungselektronik, Computern, Telekommunikation und industriellen Anwendungen.

Merkmale

  • 4.5V to 15V input voltage
  • Adjustable output voltage down to 0.6V
  • 3A continuous output current
  • Integrated compensation
  • 600kHz switching frequency
  • Ultrafast transient response
  • <5μA typical shutdown current
  • Cycle by cycle current limit
  • Power good function
  • Fixed soft start: 2.9ms, typical

Applikationen

  • Graphics cards
  • Set-top boxes
  • LCD TV
  • Notebook computers
  • HDD/SSD

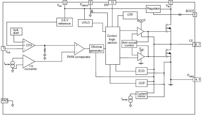
Functional Block Diagram

Blockdiagramm - Vishay SiP12117 3A Synchroner Abwärtsregler

Videos

Veröffentlichungsdatum: 2015-03-20 | Aktualisiert: 2022-03-11