Wolfspeed CGD12HBXMP Isolierter Differential-Gate-Treiber
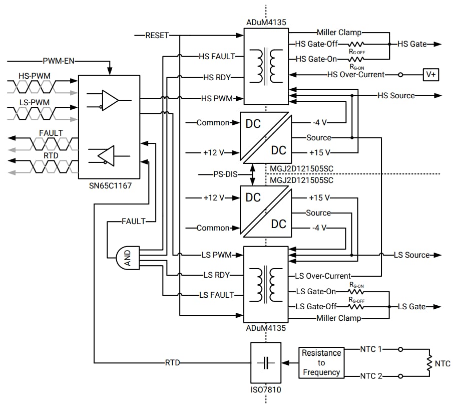
Der CGD12HBXMP isolierte Zweikanal-Differential-Gate-Treiber von Wolfspeed evaluiert den Zweikanal-Gate-Treiber für die XM3-SiC-Halbbrücken-Leistungsmodule. Die Halbbrückenwandler sind DC/DC-Wandler die eine Ausgangsspannung liefern können, die entweder höher oder niedriger als die Eingangsspannung ist und über den Transformer eine elektrische Isolierung bieten. Die beiden Kanäle des SGD12HBXMP isolierten Zweikanal-Differential-Gate-Treibers sind gegen Überstrom und Umpolung geschützt.Merkmale
- Optimiert für die leistungsstarken XM3-SiC-Halbbrücken-Leistungsmodule von Wolfspeed
- Benutzer-konfigurierbare Einschalt- und Ausschalt-Gate-Widerstände ermöglichen eine Optimierung des Schaltverlusts
- On-Board-Überstrom-, Durchzündungsverhinderungs- und Umpolungsschutz
- Differential-Eingänge für erhöhte Störfestigkeit
- Niedrige Isolierungskapazität (<5 pF) und Gleichtakt-Transientenfestigkeit (CMTI) von 100 kV/µs
- Fehler- und Leistungsanzeige-LEDs für sofortiges visuelles Feedback
- Isolierte 2-W-On-Board-Netzteile
- Primäres OVLO und UVLO mit Hysterese
- Isolationsspannung: 1.000 V
- Eingangsspannung: 10,2 V bis 13,2 V
- 16-Pin-Schnittstelle
- Ausgangsspitzenstrom: 10 A
- Betriebstemperatur: -50 °C bis +85 °C
Blockdiagramm
Gate-Treiber-Schnittstelle
Veröffentlichungsdatum: 2019-07-03
| Aktualisiert: 2024-01-16
