Wolfspeed CGD15SG00D2 Gate-Treiber-Board
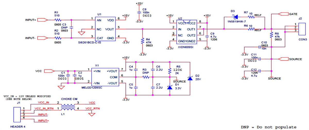
Das Wolfspeed CGD15SG00D2 Gate-Treiber-Board ist zur Auswertung der SiC-MOSFETs der 3. Generation (C3M™) ausgelegt. Das Treiber-Board CGD15SG00D2 verfügt über eine Nut, welche die Kriechstrecke vergrößert, eine isolierte Netzversorgung, eine Gleichtakt-Induktivität, einen Optokoppler mit 5.000VAC Isoliergrad und einen Schlitz von 9mm zur Vergrößerung der Kriechstrecke. Die Nut, welche die Kriechstrecke verbessert, befindet sich zwischen der Logik- und der Versorgungsseite der PCB. Diese CGD15SG00D2-Platine bietet Ein- und Ausschaltsignale, die durch die separaten Gate-Ein- und Ausschaltwiderstände einfach optimiert werden können. Die Gleichtakt-Induktivität auf der Leistungsaufnahmeseite der Logik bietet eine verbesserte elektromagnetische Störfestigkeit (EMI).Merkmale
- Unterstützt SiC-MOSFETs der 3. Generation (C3M™)
- Schlitz von 9 mm zur Vergrößerung der Kriechstrecke
- Nut zur Vergrößerung der Kriechstrecke
- Optokoppler mit 5.000VAC Isoliergrad
- Isoliertes 2W-Netzteil
- Gleichtaktinduktivität
- Separate Gate-Einschalt- und Ausschalt-Widerstände zur Optimierung der Gate-Signale
CGD15SG00D2 Gate-Treiber-Board Blockdiagramm
CGD15SG00D2 Gate-Treiber-Board Schaltplan
Veröffentlichungsdatum: 2018-04-05
| Aktualisiert: 2025-01-16
