XP Power QHL 150W/300W DC-DC Converters

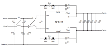
XP Power QHL 150W/300W DC-DC Converters offer a compact 150W/300W DC-DC solution, 180VDC to 425VDC input range, and 3000VAC isolation with a regulated single output. These XP Power converters enable effective construction of distributed power architecture from AC front ends, PFC front ends, and battery systems. The QHL converters provide overtemperature protection, remote On/Off, -20% to 10% output trim, and operate at -40°C to 100°C temperature range. These QHL converters are available in two variants: QHL150 and QHL300.

Features

  • Isolated DC-DC converters
  • QHL150 and QHL300 variants
  • Compact 150W/300W DC-DC solution
  • 180VDC to 425VDC input range
  • 3000VAC isolation
  • Regulated single output
  • Enable effective construction of distributed power architecture
  • Provide overtemperature protection
  • Remote on/off
  • -20% to 10% output trim
  • -40°C to +100°C operating temperature range

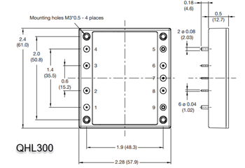
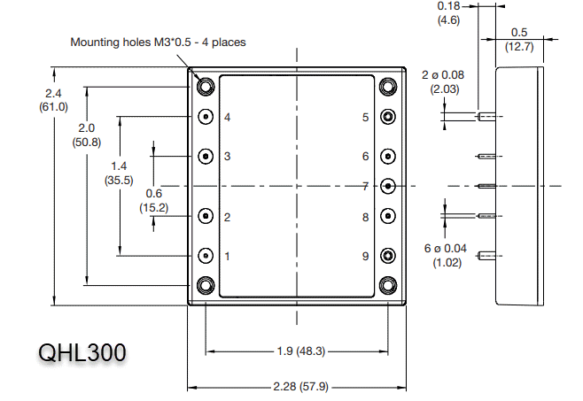
Mechanical Diagrams

Application Circuit Diagrams

View Results ( 9 ) Page
Teilnummer Datenblatt Beschreibung Länge Breite Höhe Serie Ausgangsstrom (Kanal 1) Ausgangsspannung (Kanal 1) Ausgangsleistung
QHL300300S12 QHL300300S12 Datenblatt DC/DC Converters - Through Hole DC-DC 300W 180-425VDC INPUT 1/4 BRICK 61 mm (2.402 in) 57.9 mm (2.28 in) 12.7 mm (0.5 in) QHL300 25 A 12 V 300 W
QHL150300S12 QHL150300S12 Datenblatt DC/DC Converters - Through Hole DC-DC 150W 180-425VDC INPUT 1/4 BRICK 57.9 mm (2.28 in) 36.8 mm (1.449 in) 12.7 mm (0.5 in) QHL150 12.5 A 12 V 150 W
QHL150300S24 QHL150300S24 Datenblatt DC/DC Converters - Through Hole DC-DC 150W 180-425VDC INPUT 1/4 BRICK 57.9 mm (2.28 in) 36.8 mm (1.449 in) 12.7 mm (0.5 in) QHL150 6.3 A 24 V 150 W
QHL150300S15 QHL150300S15 Datenblatt DC/DC Converters - Through Hole DC-DC 150W 180-425VDC INPUT 1/4 BRICK 57.9 mm (2.28 in) 36.8 mm (1.449 in) 12.7 mm (0.5 in) QHL150 10 A 15 V 150 W
QHL150300S28 QHL150300S28 Datenblatt DC/DC Converters - Through Hole DC-DC 150W 180-425VDC INPUT 1/4 BRICK 57.9 mm (2.28 in) 36.8 mm (1.449 in) 12.7 mm (0.5 in) QHL150 5.4 A 28 V 150 W
QHL300300S24 QHL300300S24 Datenblatt DC/DC Converters - Through Hole DC-DC 300W 180-425VDC INPUT 1/4 BRICK 61 mm (2.402 in) 57.9 mm (2.28 in) 12.7 mm (0.5 in) QHL300 12.5 A 24 V 300 W
QHL150300S48 QHL150300S48 Datenblatt DC/DC Converters - Through Hole DC-DC 150W 180-425VDC INPUT 1/4 BRICK 57.9 mm (2.28 in) 36.8 mm (1.449 in) 12.7 mm (0.5 in) QHL150 3.2 A 48 V 150 W
QHL300300S28 QHL300300S28 Datenblatt DC/DC Converters - Through Hole DC-DC 300W 180-425VDC INPUT 1/4 BRICK 61 mm (2.402 in) 57.9 mm (2.28 in) 12.7 mm (0.5 in) QHL300 10.7 A 28 V 300 W
QHL300300S48 QHL300300S48 Datenblatt DC/DC Converters - Through Hole DC-DC 300W 180-425VDC INPUT 1/4 BRICK 61 mm (2.402 in) 57.9 mm (2.28 in) 12.7 mm (0.5 in) QHL300 6.25 A 48 V 300 W
Veröffentlichungsdatum: 2019-09-26 | Aktualisiert: 2023-06-09