Analog Devices Inc. AD8411A Strommessverstärker mit hoher Bandbreite
Analog Devices Inc. AD8411A Strommessverstärker mit hoher Bandbreite sind Hochspannungsgeräte mit einer anfängliche Gain von 50 V/V und einer Bandbreite von 2,7 MHz mit einem maximalen Gain-Fehler von ±0,15 % über den gesamten Temperaturbereich (-40°C bis +125°C). Die gepufferte Ausgangsspannung kann direkt an jeden typischen Wechselrichter angeschlossen werden. Der AD8411A bietet ein Gleichtaktunterdrückungsverhältnis (CMRR) von mindestens 123 dB von -2 V bis +70 V und führt bidirektionale Strommessungen über einen Querwiderstand in verschiedenen Industrie- und Fahrzeuganwendungen durch.Ein integrierter Trim-Core führt zu einer typischen Offset-Drift von ±0,26 µV/°C (basierend auf der Box-Methode) über die gesamte Betriebstemperatur und den Gleichtaktspannungsbereich, ohne dass Chopping und Auto-Null-Takte erforderlich sind. Die integrierte Schaltung erreicht einen breiten Gleichtakt-Eingangsbereich und ausgeglichene Eingangsvorspannungen, unabhängig von der Eingangsdifferenz- oder Gleichtaktspannung. Die AD8411A Strommessverstärker mit hoher Bandbreite von Analog Devices Inc. verfügen außerdem über Schaltungen, um eine extrem niedrige CMRR-Drift zu erreichen und eine Ausgangsgenauigkeit bei Gleichtakt-Eingangsspannungen vom Typ Pulsweitenmodulation (PWM) zu ermöglichen. Der AD8411A ist in einem kleinen 8-Pin-MSOP-Gehäuse (Mini Small Outline Package) erhältlich.
Merkmale
- 2,7MHz Kleinsignal, -3dB-Bandbreite
- Im Paket enthaltener Trim Core (DigiTrim™)
- Präzision ohne Chopping und/oder Auto-Zero
- Typisch ±0,26µV/°C Offset-Drift
- ±200µV Maximale Spannung offset über denTemperaturbereich
- 142 dB DC CMRR (typisch)
- 96 dB AC-CMRR bei 50 kHz (typisch)
- 50V/V Anfangsverstärkung
- Breiter Gleichtakt-Eingangsspannungsbereich
- -2 V bis +70 V Dauerbetrieb
- -20 V bis +85 V Dauerbetrieb
- Großer Betriebstemperaturbereich: -40 °C bis +125 °C
- Bidirektionaler Betrieb
- Stromversorgungsbetriebsbereich von 2,9 V bis 5,5 V
- 8-polig, MSOP-Gehäuse
- AEC-Q100-Automotive-qualifiziert
Applikationen
- Phasengleiche oder High-Side-Stromsensoren
- BLDC-Motoren- und Motoren mit niedriger Induktivität
- Bidirektionale DC/DC-Wandler von 48 V bis 12 V
- Magnetregler
- Stromschienen-Überwachung
- Low-Side-Strommessung
- Stromversorgungseinheit (PSU) und Batterie-Backup-Einheit (BBU) für das Rechenzentrum
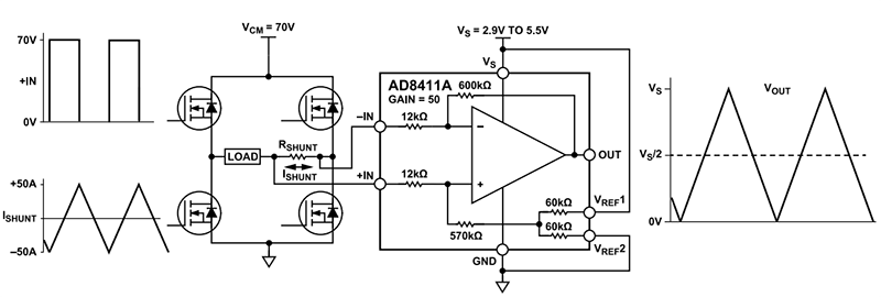
Typische Applikation
Blockdiagramm
