Analog Devices Inc. ADRF5549 Zweikanal-HF-FEMs
Analog Devices Inc. ADRF5549 Zweikanal-HF-Frontend-Multichip-Module (FEMs) sind für Time-Division-Duplexing(TDD)-Applikationen ausgelegt, die von 1,8 GHz bis 2,8 GHz betrieben werden. Diese Multichip-Module sind in zwei Kanälen mit einem kaskadierenden rauscharmen Zweiphasen-Verstärker (LNA) und einem SPDT-Hochleistungs-Siliziumschalter (Single-Pole-Double-Throw, SPDT) konfiguriert. Die ADRF5549 FEMs verfügen über eine hohe Strombelastbarkeit, eine niedrige Stromversorgung, eine hohe Isolierung und eine geringe Einfügungsdämpfung. Diese Module sind in einem RoHS-konformen, kompakten 40-Pin-Lead-Frame-Chip-Scale-Gehäuse (LFCSP) mit Abmessungen von 6 mm x 6 mm verfügbar. Zu den typischen Applikationen gehören drahtlose Infrastrukturen, TDD-basierte Kommunikationssysteme, massive TDD-MIMO- (Multiple Input, Multiple Output, MIMO) und aktive Antennensysteme.Merkmale
- Integriertes Zweikanal-HF-Frontend-Modul:
- Zweiphasen-LNA und SPDT-Hochleistungsschalter
- On-Chip-Vorspannung und -Anpassung
- Einzelversorgungsbetrieb
- Gain:
- Hoher Gain-Modus: 35 dB bei 2,3 GHz (typisch)
- Niedriger Gain-Modus: 17 dB bei 2,3 GHz (typisch)
- Niedriger Rauschfaktor:
- Hoher Gain-Modus: 1,4 dB bei 2,3 GHz (typisch)
- Niedriger Gain-Modus: 1,4 dB bei 2,3 GHz (typisch)
- Hohe Isolierung:
- Zwischen RxOUT-CHA und RxOUT-CHB: 50 dB (typisch)
- Zwischen TERM-CHA und TERM-CHb: 62 dB (typisch)
- Geringe Einfügungsdämpfung: 0,6 dB bei 2,3 GHz (typisch)
- Hohe Belastbarkeit bei TCASE = 105 °C
- Gesamte Lebensdauer:
- LTE-Durchschnittsleistung (9 dB PAR): 40 dBm
- Einzelereignis (<10 Sek. Betrieb)
- LTE-Durchschnittsleistung (9 dB PAR): 43 dBm
- Hoher OIP3: 32 dBm (typisch)
- Abschaltmodus und niedriger Gain-Modus für LNA
- Niedriger Versorgungsstrom:
- Hoher Gain-Modus: 85 mA bei 5 V (typisch)
- Niedriger Gain-Modus: 35 mA bei 5 V (typisch)
- Abschaltmodus: 12 mA bei 5 V (typisch)
- Positive Logiksteuerung
- Abmessungen: 6 mm × 6 mm
- 40-Pin-LFCSP-Gehäuse
Applikationen
- Drahtlose Infrastruktur
- TDD-basierte Kommunikationssysteme
- Massive TDD-MIMO- (Multiple Input, Multiple Output, MIMO) und aktive Antennensysteme
Funktionales Blockdiagramm
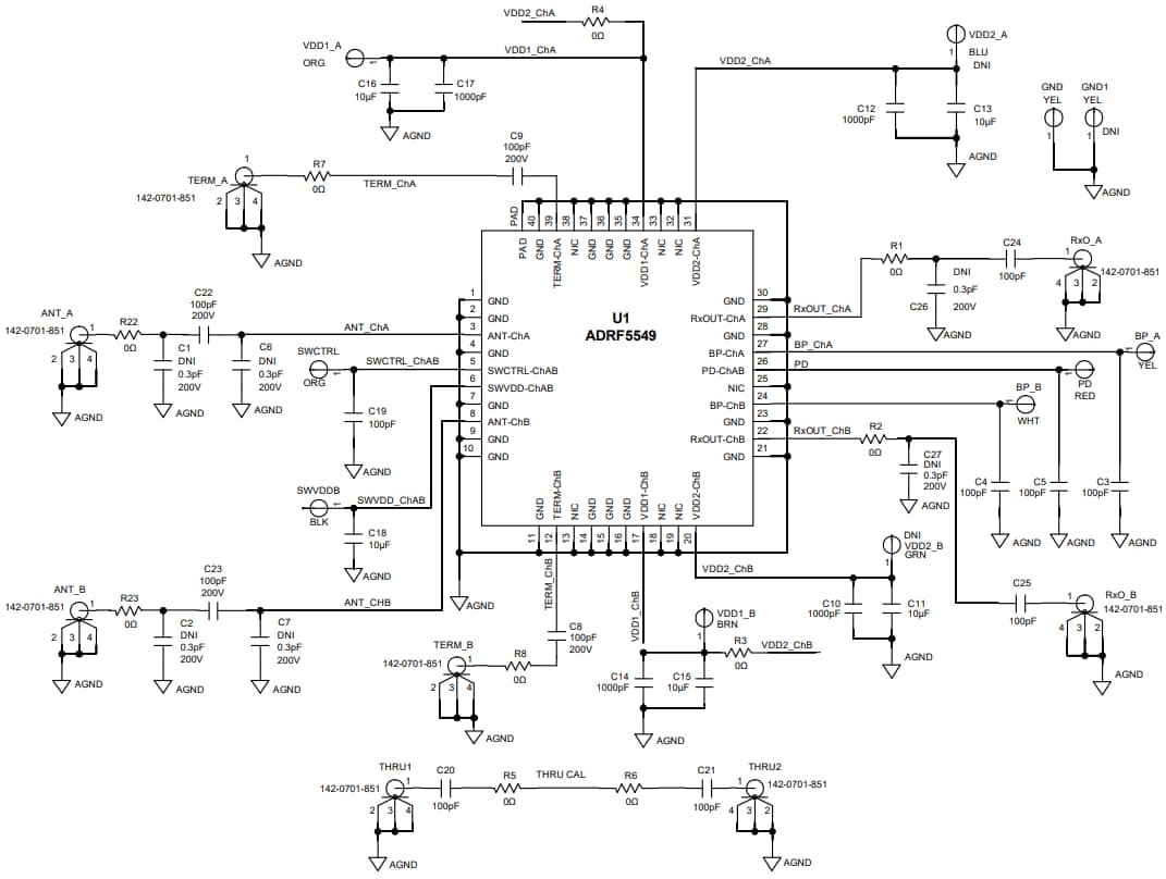
Typische Applikations-Schaltung
Weitere Ressourcen
Veröffentlichungsdatum: 2019-11-25
| Aktualisiert: 2024-03-08
