Analog Devices Inc. EVAL-ADRF5715 Evaluierungsboard
Das Evaluierungsboard EVAL-ADRF5715von Analog Devices Inc. evaluiert den digitalen 1-Bit-Dämpfer ADRF5715 mit einem Dämpfungsregelbereich von 16 dB, der im SOI-Verfahren (Silicon-on-Insulator) hergestellt wird Dieses voll ausgestattete, anschlussfähige Evaluierungsboard bietet eine einfache Verbindung zu Testgeräten und eine zusätzliche Durchgangsleitung für die Kalibrierung.Merkmale
- Vollständig bestücktes Evaluierungsboard für den ADRF5715
- Einfache Verbindung zu Testgeräten
- Zusätzliche Durchlassleitung für die Kalibrierung
Applikationen
- Industrie-Scanner
- Prüf- und Messgeräte
- Mobilfunk-Infrastruktur, 5-G-Millimeterwelle
- Militärfunkgeräte, Radar und elektronische Gegenmaßnahmen (ECMs)
- Mikrowellen-Funkgeräte und VSATs (Very Small Aperture Terminals)
Erforderliche Ausrüstung
- DC-Netzteil
- Netzwerkanalysator
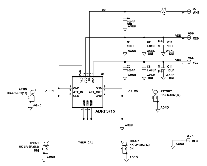
Schaltplan
Weitere Ressourcen
Veröffentlichungsdatum: 2024-03-06
| Aktualisiert: 2024-03-10
