Analog Devices / Maxim Integrated MAX17261 Ladungsmesser-ICs
Maxim Integrated MAX17261 Ladungsmesser-ICs sind zur Verwendung mit dem ModelGauge™-m5-Algorithmus zur Überwachung eines Mehrzellen-Akkus mit externem Widerstandsteiler ausgelegt. Durch den ModelGauge-m5-EZ-Algorithmus wird die Implementierung eines Ladungsmessers vereinfacht, indem eine Charakterisierung der Batterie entfällt und die Integration der Host-Software erleichtert wird. Diese MAX17261 ICs verfügen über einen großen Messwiderstandsbereich von 1 mΩ bis 1.000 mΩ, eine PCB-Metallerkennung, eine Temperaturkompensation, einen Thermistor und eine Abschätzung der Zeit bis zur Entladung/Zeit bis zur Vollladung. Der Algorithmus bietet eine branchenführende Genauigkeit des Ladungsmessers, indem die Linearität eines Coulomb-Zählers und die kurzfristige Genauigkeit mit der Langzeitstabilität eines spannungsbasierten Ladungsmessers kombiniert wird.Die MAX17261 ICs kompensieren automatisch die Entladungsrate, Temperatur, Alterung der Zellen und liefern einen präzisen Ladezustand (State-of-Charge, SOC) in Prozent und die verbleibende Kapazität in Milliampere-Stunden (mAh). Wenn sich die Batterie dem kritischen Bereich der kompletten Entladung nähert, löst der ModelGauge-m5-Algorithmus einen speziellen Korrekturmechanismus zur Unterdrückung von Fehlern aus. Zu den typischen Applikationen gehören medizinische Geräte, Bankautomaten, Roboter, Elektrofahrräder, Taschencomputer, Notstromversorgungen mit Batterien und drahtlose Lautsprecher.
Merkmale
- ModelGauge-m5-Algorithmus:
- Robust gegenüber Batterieunterschieden
- Verhindert einen Coulomb-Zähler-Drift
- Verhindert Fehler bei nahezu leerer Spannung
- Kompensiert Alter, Strom und Temperatur
- Muss nicht in Leer-, Voll- oder Ruhezustände versetzt werden
- Niedriger Betriebsstrom: 5,1 µA
- Großer Messwiderstandsbereich: 1 mΩ bis 1.000 mΩ
- Überwacht Mehrzellen-Akkus
- PCB-Metallerkennung und Temperaturkompensation
- Thermistor oder ±1 °C interne Temperatur
- Dynamische Leistung schätzt die Leistungsfähigkeit während des Entladens
- Abschätzung der Zeit bis zur Entladung und Zeit bis zur Vollladung
- Vorhersage der verbleibenden Kapazität unter hypothetischer Last
- Keine Kalibrierung erforderlich
- Alarmanzeige für Spannung, SOC, Temperatur und Strom
Applikationen
- Tablets und 2-in-1-Laptops
- Digitale Foto-, Video- und Action-Kameras
- Medizinische Bauelemente
- Handheld-Computer und Terminals
- Bankautomaten
- Mobile Drucker
- Roboter
- Notstromversorgungen mit Batterien
- Elektrofahrräder
- Geräte mit erweiterter und virtueller Realität
- Drahtlose Lautsprecher
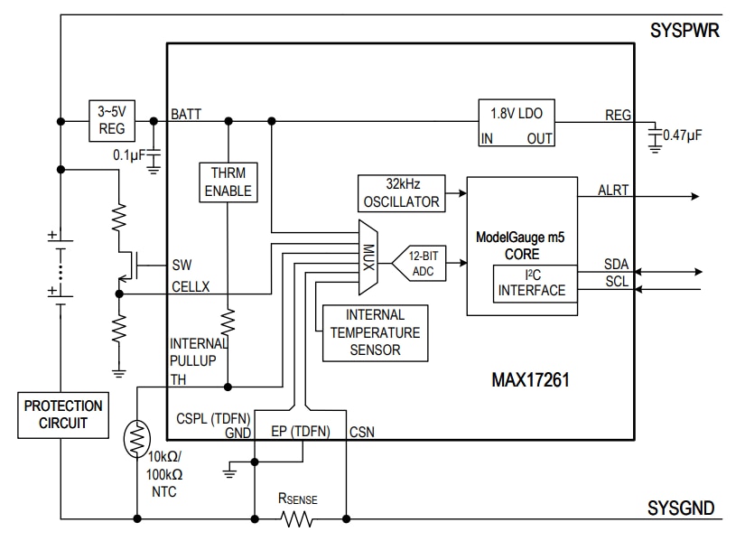
MAX17261 Ladungsmesser-ICs Funktionsdiagramm
Veröffentlichungsdatum: 2018-07-03
| Aktualisiert: 2023-04-11
