Analog Devices / Maxim Integrated MAX17261G Evaluierungskit
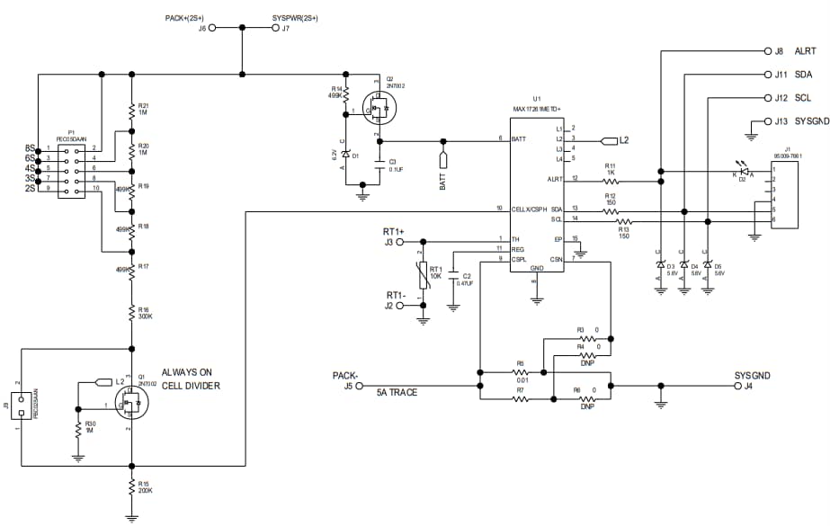
Das MAX17261G Evaluierungskit von Maxim Integrated ist zur Auswertung der eigenständigen ModelGauge™ m5-Host-Side-Füllstandsmess-ICs für Lithium-Ionen-Batterien ausgelegt. Dieses Evaluierungskit verfügt über ein Thermistor-Messnetzwerk, einen optionalen On-Board-PCB-Trace-Messwiderstand und eine Windows®-basierte grafische Benutzeroberfläche (GUI). Das MAX17261G Evaluierungskit kann nur nach der Installation der Evaluierungskit-Software und der erforderlichen Hardwareverbindungen verwendet werden. Diese Evaluierungskit-Software ermöglicht die vollständige Steuerung der Funktionen des MAX17261, zeigt die Echtzeit-Aktualisierungen aller überwachten Parameter an und überwacht die Zellen über eine Datenprotollierungsfunktion. Das MAX17261G Evaluierungskit beinhaltet die Maxim DS91230+ USB-Schnittstelle, das IC-Evaluierungsboard und ein RJ-11-Anschlusskabel.Die Signalleitungen für die Kommunikation zwischen dem IC und der Software-GUI-Schnittstelle wird über den RJ-11-Steckverbinder bereitgestellt. Das Evaluierungskit verfügt über einen als oberflächenmontierbare Komponente installierten Thermistor, der durch einem bedrahteten Thermistor ersetzt werden kann, wenn ein direkter thermischer Kontakt erforderlich ist. Typische Applikationen umfassen Tablets, medizinische Geräte, mobile Drucker, Roboter, Batteriepuffer und drahtlose Lautsprecher.
Merkmale
- ModelGauge m5-Algorithmus
- Eingangsspannungsbereich des Batteriesatzes von 4,6 bis 39,2 V
- Überwacht 2S+-Zellen-Sätze
- Thermistor-Messnetzwerk
- Optionaler On-Board-PCB-Trace-Messwiderstand
- Bewährtes PCB-Layout
- Windows 7 oder eine aktuellere kompatible Software
Applikationen
- Tablets
- 2-in-1 Laptops
- Digitale Standbild-, Video- und Action-Kameras
- Medizinische Geräte
- Taschencomputer und Terminals
- Bankautomaten
- Mobile Drucker
- Erweiterte und virtuelle Realität
- Roboter
- Elektrofahrräder
- Notstromversorgungen mit Batterien
- Drahtlose Lautsprecher
Lieferumfang Kit
- Maxim DS91230+ USB-Schnittstelle
- IC-Evaluierungsboard
- RJ-11-Anschlusskabel
MAX17261G Evaluierungskit-Schaltpläne
Veröffentlichungsdatum: 2018-07-03
| Aktualisiert: 2023-04-11
