onsemi NCP10970BGEVB Evaluierungsboard
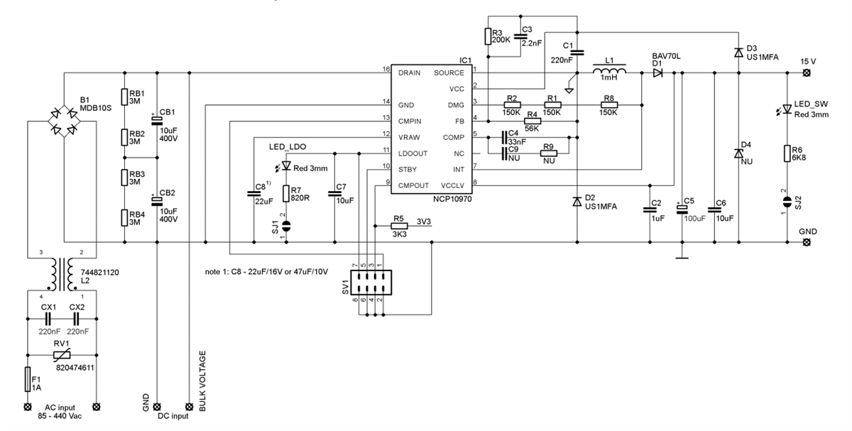
Das onsemi NCP10970BGEVB Evaluierungsboard bietet einen nicht-isolierten Abwärtstopologie-Wandler, der eine einstellbare Ausgangsspannung von bis zu 16 V und eine feste lineare Ausgangsspannung von 5 V bietet. Das Evaluierungsboard ist für eine DC-Eingangsspannung von bis zu 620 V bereit und der Eingangsspannungsbereich liegt bei ~30 Vrms bis zu 440 Vrms.Der Nennausgangsstrom des Boards beträgt 150 mA und ist auf den Schalterausgang und den LDO-Ausgang aufgeteilt, d. h. wenn der LDO einen Ausgangsstrom von 100 mA liefert, ist 50 mA am Schalterausgang vorhanden.
Der NCP10970B1 Leistungsmanagement-IC im SOIC-16-Gehäuse kombiniert einen HV-Schalter, einen LDO, eine interne Schaltung für die wirksame Erzeugung der Eingangsspannung für den LDO und eine interne Komparatorschaltung. Die Schaltanlage arbeitet in einem DCM-Modus für einen höheren Wirkungsgrad sowie für eine bessere EMI- und Überspannungsfestigkeit. Das Bauteil bietet einen Skip-Modus-Betrieb, um eine niedrige Nulllast-Standby-Leistung und einen guten Wirkungsgrad bei geringer Last zu gewährleisten.
Merkmale
- Großer Eingangsspannungsbereich von bis zu 440 Vrms
- Einstellbare Ausgangsspannung von bis zu 16 V
- Feste lineare Ausgangsspannung von 5 V
- Hoher Wirkungsgrad
- Konform mit CoC5 Tier2
- Niedrige EMI-Emissionen
- Überstromschutz
- Überspannungsschutz
- Interner TSD-Schutz
- Integrierter Komparator
Weitere Ressourcen
Schaltplan
Vorder- und Rückseitenansicht
Veröffentlichungsdatum: 2021-03-03
| Aktualisiert: 2022-03-11
