onsemi NCP1118x mWSaver® Integrierte Leistungsumschalter
onsemi NCP1118x mWSaver® Integrierte Leistungsschalter integrieren einen Spitzenstrom-PWM-Controller, der die mWSaver-Technologie und einen äußerst robusten 800V SJ MOSFET implementiert. Das integrierte Design des NCP1118x sorgt für eine deutlich verbesserte Leistung in Flyback-Wandlern. Die mWSaver-Technologie senkt die Schaltfrequenz und den Betriebsstrom des Controllers bei geringer Last, was zur Vermeidung von Geräuschproblemen beiträgt und sogar internationale Energiesparstandards wie Energy Star® erfüllt.Darüber hinaus verfügt der NCP1118x von onsemi über eine Hochspannungs-Startup-Schaltung, eine Frequenzsprungfunktion, eine Flankensteilheitskompensation, eine konstante Ausgangsleistungsbegrenzung sowie äußerst zuverlässige und verschiedene Schutzfunktionen, die ein einfaches Design, eine geringere Stückzahl, eine kleinere Leiterplattengröße und ein kostengünstiges Design der Offline-Stromversorgung ermöglichen. Die Schutzfunktionen bieten die Stabilität eines offenen Feedback-Pins, eines Kurzschlusses des Stromsensor-Widerstands, eines Spannungsabfalls und einer Überspannung auf der Leitung über einen Pin zur Messung der Leitungsspannung, die mit der automatischen Wiederherstellung arbeiten.
Merkmale
- Integrierter 800-V-Super-Sperrschicht-MOSFET
- Integrierter Hochspannungsanlauf, Sanftanlauf und Steigungskompensation
- mWSaver-Technologie bietet eine branchenführende Standby-Leistung
- Schaltfrequenzoption von 65/100/130 kHz
- Proprietäres asynchrones Frequenzsprungverfahren für niedrige EMI
- Programmierbare konstante Ausgangsleistungsbegrenzung für den gesamten Eingangsspannungsbereich
- Präziser Brown-Out-Schutz und Leitungs-Überspannungsschutz (Line Over-Voltage Protection, LOVP) mit Hysterese
- Strommess-Kurzschluss-Sicherung (CSSP) und abnormaler Überstromschutz (AOCP)
- Thermische Abschaltung (TSD) mit Hysterese
- Alle Schutzfunktionen arbeiten mit Auto-Recovery, einschließlich VCC Unterspannungssperre (UVLO), Open-Loop-Schutz (OLP), VCC Überspannungsschutz (OVP)
- Pb-frei, halogenfrei/BFR-frei und RoHS-konform
Applikationen
- Industrielle Hilfsstromversorgungen, E-Metering SMPS
- Stromversorgungen für Weißwarenanwendungen und Unterhaltungselektronik
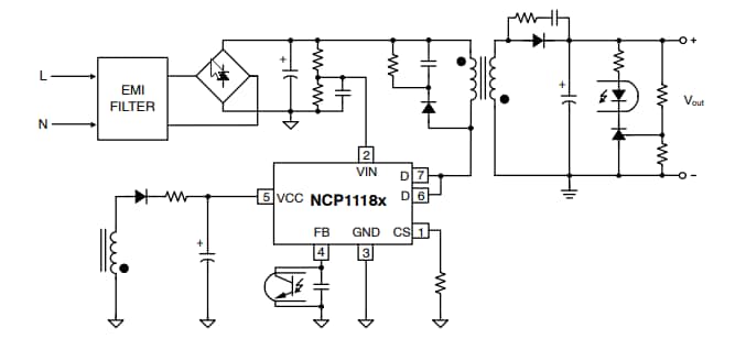
Typische Applikation
Blockdiagramm
Veröffentlichungsdatum: 2021-03-23
| Aktualisiert: 2022-03-11
