Qorvo QPB9350EVB Evaluierungsboard von 0,7 GHz bis 1,0 GHz
Das Qorvo QPB9350EVB Evaluierungsboard von 0,7 GHz bis 1,0 GHz ist zur einfachen Demonstration des Funktionsumfangs und der Vielseitigkeit der QPB9350 DVGAs ausgelegt. Die QPB9350 Zweikanal-Rx-DVGAs von 0,4 GHz bis 1,0 GHz sind für leistungsstarke Empfänger von Makro-Basisstationen konzipiert. Das QPB9350EVB Board von Qorvo bietet einen Frequenzbereich von 700 MHz bis 1.000 MHz.Applikationen
- Drahtlose Infrastruktur
- Diversity-Empfänger
- TDD- oder FDD-Systeme
Layout
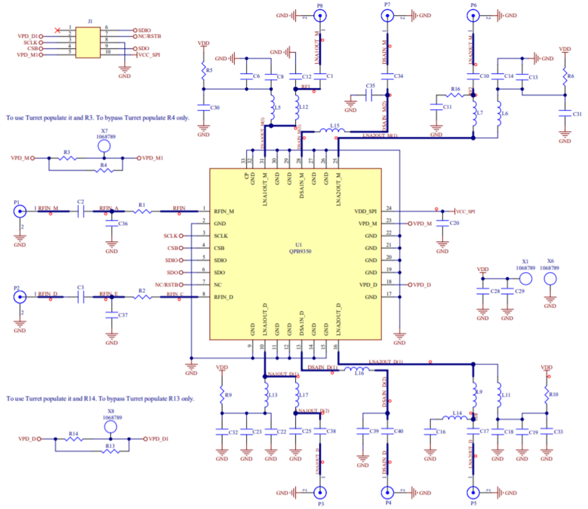
Schaltschema
Veröffentlichungsdatum: 2024-05-26
| Aktualisiert: 2024-06-07
