Qorvo QPB9351EVB Evaluierungsboard
Das Qorvo QPB9351EVB Evaluierungsboard von 1,7 GHz bis 2,7 GHz ist zur einfachen Demonstration des Funktionsumfangs und der Vielseitigkeit der QPB9351 VGAs ausgelegt. Die QPB9351 Zweikanal-Rx-VGAs von 1,7 GHz bis 2,7 GHz sind für leistungsstarke Empfänger von Makro-Basisstationen konzipiert. Das QPB9351EVB Board von Qorvo bietet einen Frequenzbereich von 1.700 MHz bis 2.700 MHz.Applikationen
- Drahtlose Infrastruktur
- Diversity-Empfänger
- TDD- oder FDD-Systeme
Layout
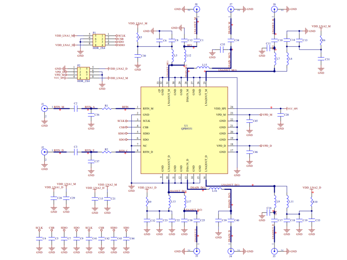
Schaltschema
Veröffentlichungsdatum: 2024-05-31
| Aktualisiert: 2024-06-07
