Qorvo QPL1819EVB-01 Evaluierungsboard
Das QPL1819EVB-01 Evaluierungsboard von Qorvo ist eine Demonstrations- und Entwicklungsplattform für den 75-Ω-CATV-Verstärker QPL1819. Der QPL1819 ist ein GaAs (Galliumarsenid) pHEMT (Pseudomorphic High-Electron-Mobility Transistor) Single-Ended MMIC HF-Verstärker mit bis zu 20 dB Verstärkung und geringem Rauschen. Der QPL1819 bietet einen Frequenzbereich von 50 MHz bis 1.800 MHz und ist eine ideale Lösung für Breitband-CATV-DOCSIS 4.0 Applikationen, wie z. B. Knoten, Verstärker und Fern-PHY-Geräte sowie Fiber-to-the-Home (FTTH), Heim-Gateways und Kabelmodems. Das Bauteil wird von einer einzigen 5-V-Versorgung mit 120 mA gespeist und liefert einen Ausgang von 58 dBmV TCP bei einem Modulationsfehlerverhältnis (MER) von 45 dB.Das QPL1819EVB-01 Evaluierungsboard von Qorvo enthält einen vorinstallierten QPL1819 in einem 3,0 mm x 3,0 mm großen QFN-16-Gehäuse. 75-Ω-F-Verbinder sind für RFIN und RFOUT vorgesehen, und eine Stiftleiste ermöglicht den Zugriff auf die wichtigsten Signale. Das Evaluierungsboard bietet eine Beispiel-Applikations-Schaltung, die ein schnelles Prototyping bei einem Einsatz in bestehende Designs ermöglicht.
Board-Layout
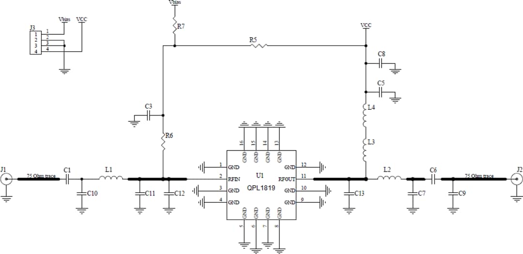
Schaltplan-Diagramm
Veröffentlichungsdatum: 2022-06-15
| Aktualisiert: 2022-09-07
