STMicroelectronics STDRIVEG611 Halbbrücken-GATE-Treiber

STMicroelectronics STDRIVEG611 Halbbrücken-GATE Treiber sind Hochspannungs-Halbbrücken- GATE- Treiber für N-Kanal-Enhancement Modus -GaN. Der High-Side-Treiberbereich ist für eine Spannung von bis zu 600 V ausgelegt und kann problemlos über die integrierte Bootstrap-Diode versorgt werden. Hohe Strombelastbarkeit, kurze Ausbreitungsverzögerung mit ausgezeichneter Verzögerungsanpassung und integrierte LDOs machen den STDRIVEG611 optimal für den Betrieb von Hochgeschwindigkeits-GaN.

Der STDRIVEG611 von STMicroelectronics verfügt über UVLOs, die speziell auf Hard-Switching-Anwendungen zugeschnitten sind, eine Verriegelung zur Vermeidung von Querleitungsbedingungen und einen Überstromkomparator mit SmartSD. Der erweiterte Bereich der Eingangs-Pins ermöglicht eine einfache Anbindung an Steuerungen. Ein STANDBY-Pin reduziert den Stromverbrauch während inaktiver Phasen oder im Burst-Modus. Der STDRIVEG611 arbeitet im industriellen Temperaturbereich von -40 °C bis 125 °C. Das Gerät ist in einem kompakten QFN- 4 mm x 5 mm x 1 mm Gehäuse mit einem 0,5 mm Raster verfügbar.

Merkmale

  • Hochspannungsschiene bis 600 V
  • Überspannungsfestigkeit dV/dt ±200 V/ns im gesamten Temperaturbereich
  • Treiber mit getrennter Ableitvorrichtung und Quellenpfad für optimale Ansteuerung
    • 2,4 A und 1,2 Ω Ableitvorrichtung
    • 1.0 A und 3,7Ω Quelle
  • Hochseitige und niederseitige lineare Regler für 6-V-Gate-Ansteuerspannung
  • 5 µs Hochseiten-Startzeit und Hochfrequenz ( > 1 MHz)
  • 45 ns mit 10 ns passend und 15 ns minimaler Ausgangsimpuls
  • Harter Schaltbetrieb und interne Bootstrap-Diode
  • Komparator zur Überstromerkennung mit intelligenter Abschaltung
  • UVLO-Funktion auf VCC, VHS und VLS
  • Abschaltung, Standby, Übertemperatur mit Störungssignalisierungs-Pin
  • Getrennter PGND für Kelvin-Source-Ansteuerung und Stromshunt-Kompatibilität
  • 3,3 V bis 20 V kompatible Eingänge mit Hysterese und Pull-Down

Applikationen

  • Motortreiber für Haushaltsgeräte, Pumpen und Kompressoren
  • Fabrikautomatisierung, Servo- und Industrielle Laufwerke
  • E-Bikes und Elektrowerkzeuge
  • Audioverstärker der Klasse D
  • DC/DC-Wandler und Resonanzwandler, Leistungsfaktorkorrekturfilter, Batterieladegeräte und Adapter

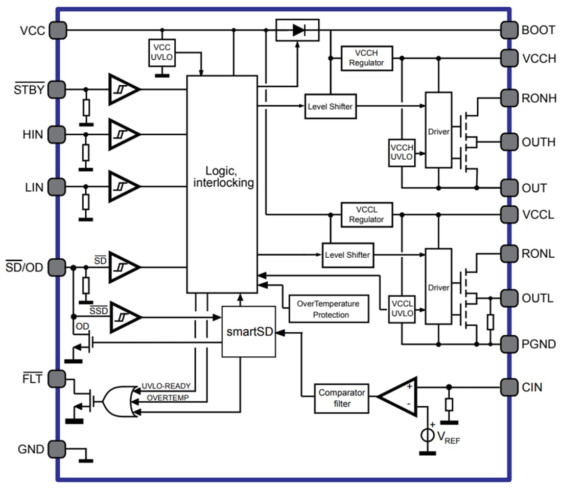
Blockdiagramm

Blockdiagramm - STMicroelectronics STDRIVEG611 Halbbrücken-GATE-Treiber

Videos

Veröffentlichungsdatum: 2024-11-22 | Aktualisiert: 2026-02-20