STMicroelectronics STDRIVEG600 Halbbrücken-Gate-Treiber

Der STMicroelectronics   STDRIVEG600-Halbbrücken-Gate-Treiber ist ein Einzelchip-Halbbrücken-gate-Treiber für GaN (Galliumnitrid) eHEMTs (Anreicherungstyp-High-Electron-Mobility-Transistoren) oder n-Kanal-Leistungs-MOSFETs. Die high-side des STDRIVEG600 ist so konzipiert, dass sie Spannungen von bis zu 600 V widersteht und für Designs mit einer Busspannung von bis zu 500 V geeignet. Dieses Bauteil eignet sich aufgrund seiner hohen Strombelastbarkeit, kurzen Laufzeitverzögerungen und des Betriebs mit einer Versorgungsspannung bis hinunter zu 5 V hervorragend für den Antrieb von Hochgeschwindigkeits-GaN- und Silizium-FETs. 

Der STDRIVEG600 verfügt über einen UVLO-Schutz (Unterspannungssperre) auf dem unteren und oberen Antriebsbereich, wodurch verhindert wird, dass die Leistungsschalter in einem niedrigen Wirkungsgrad oder gefährlichen Bedingungen betrieben werden. Darüber hinaus enthält das Bauteil eine Verriegelungsfunktion, die Querleitungsbedingungen eliminiert.

Die Logikeingänge sind CMOS/TTL-kompatibel bis hinunter zu 3,3 V für eine einfache Verbindung mit Mikrocontrollern und DSPs.

Der STDRIVE600 Halbbrücken-Gate-Treiber von STMicroelectronics ist in einem SO-16-Gehäuse mit einem Sperrschicht-Betriebstemperaturbereich von -40 °C bis 150 °C verfügbar.

The STDRIVEG210 and the STDRIVEG211 are two new high-voltage half-bridge gate drivers for N channel Enhancement Mode GaN with High voltage rail up to 220 V. Both the STDRIVEG210 and STDRIVEG211 feature the high-side driver section to stand a voltage rail up to 220 V and can be easily supplied by the integrated bootstrap diode. High current capability, short propagation delay with excellent delay matching, and integrated LDOs make the STDRIVEG210 and the STDRIVEG211 optimized for driving high-speed GaN.

The STDRIVEG210 features supply UVLOs tailored to fast startup and low consumption soft-switching applications, but with full hard switching support and interlocking to avoid cross-conduction conditions. The high-side regulator is characterized by very short wake-up time to maximize the application efficiency during intermittent operation (burst mode).

The STDRIVEG211 features supply UVLOs tailored to hard switching applications, interlocking to avoid cross-conduction conditions and an overcurrent comparator with SmartSD. The input pins extended range allows easy interfacing with controllers. A standby pin allows to reduce the power consumption during inactive periods or burst mode.

Both the STDRIVEG210 and the STDRIVEG211 operate in the industrial temperature range, -40 °C to 125 °C. The devices are available in a compact QFN 4x5x1 mm package with 0.5 mm pitch.

Merkmale

  • Treiberstrombelastbarkeit
    • 1.3A/2.4A Quelle/Senke typ. bei 25 °C, 6 V
    • 5A/6A Quelle/Senke typ. bei 25 °C, 15 V
  • Getrennte Ein- und Ausschalt-Gate-Treiber-pins
  • 45 ns Laufzeitverzögerung mit enger Anpassung
  • 3 V, 5 V TTL/CMOS-Eingänge mit Hysterese
  • Verriegelungsfunktion
  • UVLO auf High-Side- und Low-Side-Bereichen
  • Dedizierter pin für Abschaltfunktionalität
  • Übertemperaturschutz
  • ±200 V/ns dV/dt-Immunität
  • -40 °C bis +150 °C Sperrschicht-Betriebstemperaturbereich
  • SO-16 package

Applikationen

  • Hochspannungs-PFC-, DC/DC- und DC/AC-Wandler
  • Schaltnetzteile
  • USV-Systeme
  • Solarenergie
  • Motortreiber für Haushaltsgeräte, Fabrikautomatisierung und Industrieantriebe

Blockdiagramm

Blockdiagramm - STMicroelectronics STDRIVEG600 Halbbrücken-Gate-Treiber

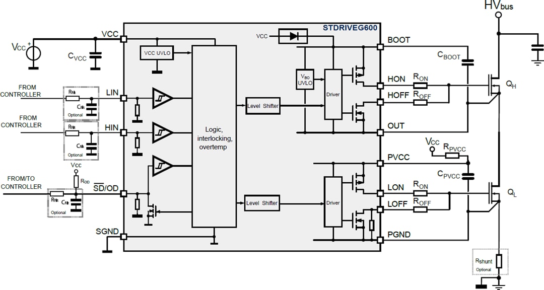
Typisches Applikationsdiagramm

Applikations-Schaltungsdiagramm - STMicroelectronics STDRIVEG600 Halbbrücken-Gate-Treiber

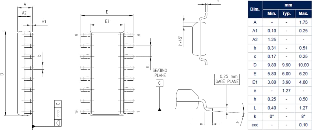
Gehäuseabmessungen

Technische Zeichnung - STMicroelectronics STDRIVEG600 Halbbrücken-Gate-Treiber
Veröffentlichungsdatum: 2021-07-19 | Aktualisiert: 2025-12-03